Texas Instruments LM5013/LM5013-Q1 Nicht-synchrone Abwärtswandler
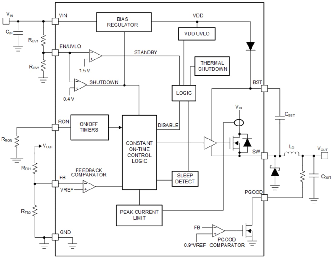
Texas Instruments LM5013/LM5013-Q1 Nicht-synchrone Abwärtswandler sind zur Regelung über einen großen Eingangsspannnungsbereich ausgelegt und reduzieren die Notwendigkeit für externe Überspannungsschutz-Komponenten. Die minimale Einschaltzeit von 50 ns des High-Side-Schalters ermöglicht hohe Abwärtsverhältnisse, so dass die direkte Abwärtswandlung von einem 48-V-Nenneingang zu Niederspannungsschienen für reduzierte Systemkomplexität und Kosten möglich ist. Der LM5013/LM5013-Q1 wird falls erforderlich, bei Eingangsspannungseinbrüchen von nur 6 V bei einem Tastverhältnis von nahezu 100 % betrieben. Dadurch eignet sich dieses Bauteil hervorragend für 48-V-Batterie-Fahrzeuganwendungen und MHEV-/EV-Systemen.Mit einem integrierten High-Side-Leistungs-MOSFET liefert der LM5013/LM5013-Q1 einen Ausgangsstrom von bis zu 3,5 A. Die Constant-On-Time-Steuerungsarchitektur (COT) bietet eine nahezu konstante Schaltfrequenz mit einem ausgezeichneten Last- und Leitungs-Einschwingverhalten. Weitere Funktionen des LM5013/LM5013-Q1 umfassen einen extrem niedrigen IQ-Betrieb für einen hohen Wirkungsgrad bei geringer Last, einen innovativen Spitzenüberstromschutz, eine integrierte VCC-Vorspannungsversorgung und eine Bootstrap-Diode, eine Präzisionsfreigabe und eine Eingangs-UVLO sowie einen Übertemperaturschutz mit automatischer Wiederherstellung. Eine Open-Drain-PGOOD-Anzeige bietet eine Sequenzierung, eine Fehlermeldung und eine Ausgangsspannungsüberwachung.
Der LM5013/LM5013-Q1 von Texas Instruments ist in einem 8-Pin-SO-PowerPAD™-Gehäuse verfügbar. Das Pin-Rastermaß von 1,27 mm bietet einen ausreichenden Abstand für Hochspannungsapplikationen. Die LM5013-Q1 Bauteile von Texas Instruments sind gemäß AEC-Q100 für Fahrzeuganwendungen zugelassen.
Merkmale
- Für zuverlässige und robuste Applikationen ausgelegt
- Großer Eingangsspannungsbereich von 6 V bis 100 V
- Sperrschichttemperaturbereich: –40 °C bis +150 °C
- Fester interner Soft-Start-Timer von 3,5 ms
- Spitzenstrombegrenzungsschutz
- Eingangs-UVLO und Übertemperaturschutz
- Fähig für die funktionale Sicherheit
- Dokumentation zur Unterstützung des Designs von funktionalen Sicherheitssystemen ist verfügbar
- Ideal geeignet für skalierbare Automotive-Netzteile
- Pin-zu-Pin-kompatibel mit dem LM5163-Q1 und LM5164-Q1 (100 V, 0,5 A oder 1 A)
- Niedrige Mindest-Ein- und Ausschaltzeiten: 50 ns
- Nulllast-Ruhestrom: 10 µA
- Abschalt-Ruhestrom: 3,1 µA
- Für Anforderungen für extrem niedrige EMI optimiert
- Erfüllt CISPR 25 Klasse 5 Standard
- Integration reduziert die Lösungsgröße und die Kosten
- COT-Modus-Steuerarchitektur
- Integrierter Leistungs-MOSFET mit 100 V, 0,25 Ω
- Interne Referenzspannung von 1,2 V
- Keine Schleifenkompensationskomponenten
- Interner VCC-Vorspannungsregler und Bootstrap-Diode
Applikationen
- Hybrid-, Elektro- und Antriebsstrangsysteme
- Wechselrichter und Motorsteuerung
- Industrie-Transportsysteme
Datenblätter
Funktionales Blockdiagramm
