Texas Instruments LM5022-Q1 60V-Low-Side-Controller
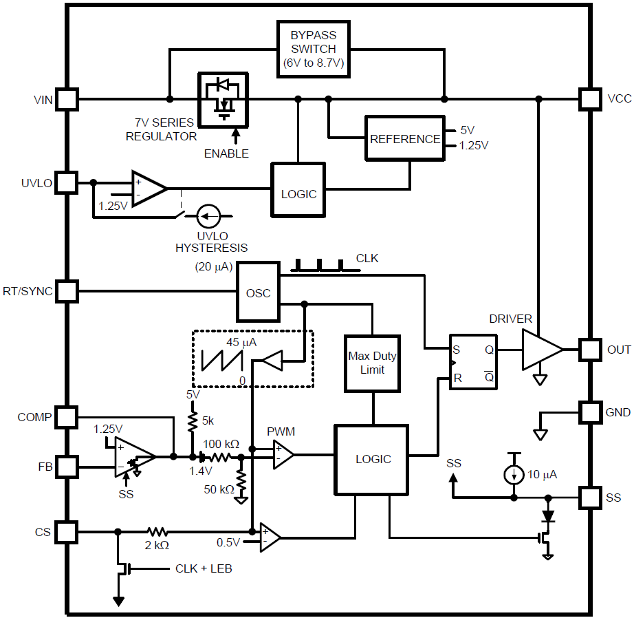
Der Texas Instruments LM5022-Q1 60V-Low-Side-Controller ist ein Hochspannungs-Low-Side-n-Kanal-MOSFET-Controller ideal für den Einsatz in Aufwärts- und SEPIC-Reglern. Er enthält alle notwendigen Funktionen, um einendige primäre Topologien zu implementieren. Die Ausgangsspannungsregelung basiert auf Strommodussteuerung. Diese Steuerung erleichtert die Gestaltung von Schleifenkompensation während inhärenter Eingangsspannungs-Vorwärtsschub bereitstellt wird. Der LM5022-Q1 enthält einen Start-Regler, der über einen weiten Eingangsspannungsbereich von 6V bis 60V arbeitet. Der PWM-Controller ist für Hochgeschwindigkeits-Kapazitäten einschließlich einem Oszillatorfrequenzbereich bis 2,2MHz und Gesamtverzögerungszeiten von weniger als 100ns ausgelegt. Zur Ausstattung gehören ein Fehlerverstärker, Präzisionsreferenz, Leitungs-Unterspannungssperre und Zyklus-für-Zyklus-Strombegrenzung. Weitere Merkmale sind der Neigungsausgleich, Soft-Start, externe Synchronisationsfähigkeit und thermischer Shutdown.Merkmale
- Mit den folgenden Ergebnissen gemäß AEC-Q100 Klasse 1 qualifiziert:
- Bauteil-Temperatur Klasse 1: -40 °C bis 125 °C
- Umgebungsbetriebstemperaturbereich
- HBM-ESD-Bauteilklassifikation Stufe 2
- CDM-ESD-Bauteilklassifikation Stufe C5
- Interner 60V-Einschaltregler
- MOSFET-Gate-Treiber mit 1 A (Spitze)
- VIN-Bereich: 6 V bis 60 V (können nach dem Einschalten bis hinunter auf 3 V betrieben werden)
- Tastverhältnisgrenze von 90 %
- Programmierbare UVLO mit Hysterese
- Zyklus-für-Zyklus-Strombegrenzung
- Eingestellte Einzelwiderstand-Oszillator-Frequenz
- Schaltfrequenz bis 2,2 MHz einstellbar
- Externe Taktsynchronisierung
- Neigungskompensation
- Einstellbarer Soft-Start
- 10-Pin-VSSOP-Gehäuse
Applikationen
- Aufwärtswandler
- SEPIC-Wandler
Funktionales Blockdiagramm
Veröffentlichungsdatum: 2016-05-03
| Aktualisiert: 2025-03-06
