Texas Instruments LM5101BMA 100-V-MOSFET-Treiber

Die LM5101BMA 100-V-MOSFET-Treiber von Texas Instruments sind für die Ansteuerung von High-Side- und Low-Side-n-Kanal-MOSFETs in einer synchronen Buck- oder Halbbrücken-Konfiguration ausgelegt. Der potenzialfreie High-Side-Treiber kann mit Versorgungsspannungen von bis zu 100 V betrieben werden. Die „A“-Version bietet einen vollständigen 3-A-Gate-Drive, während die „B“- und „C“-Versionen 2 A bzw. 1 A liefern. Die Ausgänge werden unabhängig voneinander mit CMOS-Eingangsschwellenwerten (LM5100A/B/C) oder TTL-Eingangsschwellenwerten (LM5101A/B/C) gesteuert. Eine integrierte Hochspannungsdiode lädt den Bootstrap-Kondensator des High-Side-Gate-Treibers. Ein robuster Pegelwandler wird bei hoher Geschwindigkeit und niedrigem Stromverbrauch betrieben und bietet saubere Pegelumsetzungen von der Logiksteuerung zum High-Side-Gate-Treiber.

Merkmale

  • Steuert sowohl High-Side- als auch Low-Side-n-Kanal-MOSFETs an
  • Unabhängige High- und Low-Treiber-Logikeingänge
  • Bootstrap-Versorgungsspannung von bis zu 118 V DC
  • Schnelle Ausbreitungszeiten (25 ns typisch)
  • Treibt 1.000 pF Last mit 8 ns Anstiegs- und Abfallzeiten an
  • Ausgezeichnete Ausbreitungsverzögerungsanpassung (3 ns typisch)
  • Versorgungsschienen-Unterspannungssperre
  • Geringer Stromverbrauch
  • Pin-kompatibel mit HIP2100/HIP2101

Technische Daten

  • 2 Ausgänge
  • Duale, unabhängige Treiberkonfiguration
  • 7,5 VCC min. V.
  • 14 VCC max. V.
  • 2 A Spitzenstrom
  • 10 ns Anstiegszeit
  • 10 ns Abfallzeit
  • 25 ns Ausbreitungsverzögerung
  • 8-Pin-SOIC-Gehäuse

Applikationen

  • Stromgespeiste Push-Pull-Wandler
  • Halb- und Vollbrücken-Leistungswandler
  • Synchrone Abwärtswandler
  • Eintaktflussleistungswandler mit zwei Schaltern
  • Eintaktflusswandler mit aktiver Klemmung

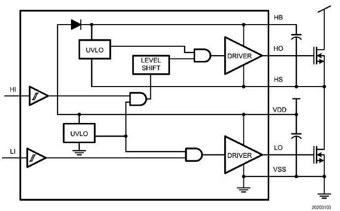
Vereinfachtes Blockdiagramm

Blockdiagramm - Texas Instruments LM5101BMA 100-V-MOSFET-Treiber
Veröffentlichungsdatum: 2019-08-06 | Aktualisiert: 2023-10-16