Texas Instruments
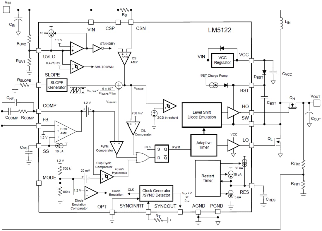
Der synchrone Aufwärtsregler LM5122 von Texas Instruments ist ein mehrphasenfähiger Regler, der für hocheffiziente synchrone Aufwärtsregelungen konzipiert wurde. Die Regelmethode basiert auf Spitzenstromregelung. Die Stromregelung bietet eine interne leitungsgebundene Vorwärtskopplung, zyklusweise Strombegrenzung und einfache Schleifenkompensation. Die Schaltfrequenz ist bis zu 1 MHz programmierbar. Ein höherer Wirkungsgrad wird durch zwei robuste N-Kanal-MOSFET-Gatetreiber mit adaptiver Totzeitregelung erreicht. Ein vom Benutzer wählbarer Dioden-Emulationsmodus ermöglicht ebenfalls einen diskontinuierlichen Betrieb, um bei Niederlastbedingungen einen verbesserten Wirkungsgrad zu erreichen. Eine interne Ladungspumpe ermöglicht einen Arbeitszyklus von 100 % für High-Side-Synchronschalter (Bypassbetrieb). Ein um 180 ° phasenverschobener Taktausgang ermöglicht eine einfache mehrphasige verschachtelte Konfiguration. Zusätzliche Funktionen umfassen Überhitzungsschutz, Frequenzsynchronisierung, Strombegrenzung im Hiccup-Modus und eine einstellbare Unterspannungssperre.An internal charge pump allows 100% duty cycle for high-side synchronous switch (bypass operation). A 180° phase-shifted clock output enables easy multiphase interleaved configuration. Additional features include thermal shutdown, frequency synchronization, hiccup mode current limit, and adjustable line undervoltage lockout. The LM5122-Q1 devices are AEC-Q100 qualified for automotive applications.
Merkmale
- Available in AEC-Q100 (LM5122-Q1)
- 65V maximum input voltage
- Up to 100V output voltage
- Bypass (VOUT = VIN) operation
- 1.2V reference with ±1.0% accuracy
- Free-run/synchronizable switching to 1MHz
- Peak current mode control
- Robust 3A integrated gate drivers
- Adaptive dead-time control
- Optional diode emulation mode
- Programmable cycle-by-cycle current limit
- Hiccup mode overload protection
- Programmable line UVLO
- Programmable soft-start
- Thermal shutdown protection
- 9µA shutdown quiescent current
- Programmable slope compensation
- Programmable skip cycle mode reduces standby power
- Allows external VCC supply
- Inductor DCR current sensing capability
- Multiphase capability
- Thermally enhanced 20-pin HTSSOP
Applikationen
- 12V, 24V, and 48V power systems
- Automotive start-stop
- Audio power supplies
- High-current boost power supplies
Videos
Functional Block Diagram
Veröffentlichungsdatum: 2013-12-05
| Aktualisiert: 2024-04-05
