Texas Instruments LM5141/LM5141-Q1 Synchrone Abwärtsregler

Die Texas Instruments LM5141/LM5141-Q1 synchronen Abwärtsregler sind für Hochspannungs-Abwärtswandler-Applikationen mit einer großen VIN ausgelegt. Die Aussteuerung ist die Spitzenstromregelung. Die Strommodus-Steuerung bietet eine inhärente Line-Feed-Forward-Zyklus-für-Zyklus-Strombegrenzung und eine einfache Regelschleifenkompensation. Der LM5141 verfügt über eine Anstiegsratensteuerung, um die Einhaltung der EMI-Anforderungen zu vereinfachen. Das Bauteil verfügt über zwei wählbare Schaltfrequenzen (2,2 MHz und 440 kHz). In Leichtlast- oder Nulllastbedingungen arbeitet der LM5141 im Skip-Cycle-Modus für einen verbesserten stromsparenden Wirkungsgrad. Dieser Regler verfügt über einen Hochspannungs-Vorspannungsregler mit automatischer Umschaltung auf eine externe Vorspannung zur Reduzierung des IQ-Stroms von der VIN. Weitere Funktionen umfassen Frequenzsynchronisierung, Zyklus-für-Zyklus-Strombegrenzung, Hiccup-Modus-Fehlerschutz für anhaltende Überlast und Power-Good-Ausgang. Die LM5141-Q1 Bauteile sind gemäß AEC-Q100 für Fahrzeuganwendungen qualifiziert.

Merkmale

  • Umgebungsbetriebstemperaturbereich: -40 ºC bis 125 ºC
  • Ein AEC-Q100-qualifiziertes Bauteil ist erhältlich
  • VIN: 3,8 V bis 65 V (70 V absolutes Maximum)
  • Ausgang: festgelegt auf 3,3 V, 5 V, oder einstellbar von 1,5 V bis 15 V mit einer Genauigkeit von ±0,8 %
  • Festgelegte Schaltfrequenz von 2,2 MHz oder 440 kHz, mit ±5 %
  • High- und Low-Side-Gate-Drive mit Anstiegsratensteuerung
  • Optionale Frequenzverschiebung durch Änderung einer Analogspannung oder eines RT-Widerstands
  • Optionale Synchronisierung mit einem externen Taktgeber
  • Wählbare Diodenemulation oder erzwungene Pulsbreitenmodulation (PWM)
  • Optionale Frequenzspreizung
  • Abschaltmodus-IQ: 10 µA (typisch)
  • Niedriger Standby-Modus-IQ: 35 µA (typisch)
  • 75 mV Strombegrenzungsschwellenwert mit einer Genauigkeit von ±0,9 %
  • Externer Widerstand oder DCR-Strommessung
  • Logikeingang für Ausgangsfreigabe
  • Hiccup-Modus für anhaltende Überlast
  • Ausgang für Power-Good-Anzeige
  • QFN-24-Gehäuse mit benetzbaren Flanken

Applikationen

  • Medizinische Geräte
  • Programmierbarer Industrie-Logikschaltungs-Controller
  • Industrie-PC
  • Embedded-PC

Videos

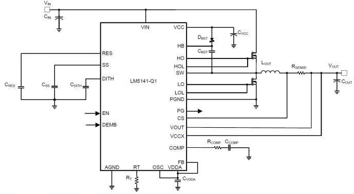
Vereinfachter Schaltplan

Schaltplan - Texas Instruments LM5141/LM5141-Q1 Synchrone Abwärtsregler
Veröffentlichungsdatum: 2017-04-25 | Aktualisiert: 2022-04-26