Texas Instruments LM5155/LM5155-Q1 Nicht-synchrone Boost-Controller

Texas Instruments LM5155 Nicht-synchrone Boost-Controller bieten einen großen Eingangsbereich und nutzen eine Spitzenstrommodussteuerung. Der LM5155/LM5155-Q1 ermöglicht Boost-, SEPIC- und Flyback-Topologien. Der LM5155/LM5155-Q1 kann mit mindestens 2,97 V gestartet werden, wenn der BIAS-Pin mit dem VCC-Pin verbunden ist. Darüber hinaus kann das Bauteil mit einer Eingangsversorgungsspannung von nur 1,5 V betrieben werden, wenn der BIAS-Pin größer als 3,5 V ist.

Die LM5155 Regler verfügen über einen internen VCC-Regler und unterstützen darüber hinaus einen BIAS-Pin-Betrieb von bis zu 45 V (50 V absolutes Maximum). Die Schaltfrequenz kann mit einem externen Widerstand von 100 kHz bis 2,2 MHz dynamisch programmiert werden. Bei 2,2 MHz wird die AM-Band-Störungen verringert, wodurch eine kleine Lösungsgröße und ein schnelles Einschwingverhalten ermöglicht wird. Der LM5155 unterstützt einen 1,5-A-Standard-MOSFET-Treiber und einen niedrigen Strombegrenzungsschwellenwert von 100 mV. Die vom Bauteil unterstützte Verwendung einer externen VCC-Versorgung verbessert den Wirkungsgrad.

Merkmale

  • Einstellbarer Soft-Start
  • P-GOOD-Anzeige
  • Großer Eingangsbetriebsbereich für Batterieapplikationen
    • Betriebsbereich: 3,5 V bis 45 V
    • Bei BIAS = VCC: 2,97 V bis 16 V
    • Mindest-Aufwärts-Versorgungsspannung bei BIAS ≥3,3 V: 1,5 V
    • Eingangsüberspannungsschutz bis zu 50 V
  • Reduzierte Batterieentladung
    • Niedriger Abschaltstrom (IQ ≤2,6 µA)
    • Niedriger Betriebsstrom (IQ ≤480 µA)
  • Kleine Lösungsgröße und geringe Kosten
    • Maximale Schaltfrequenz: 2,2 MHz
    • 12-Pin-WSON-Gehäuse (3 mm x 2 mm)
    • Integrierter Fehlerverstärker ermöglicht primärseitige Regelung ohne Optokoppler (Flyback)
    • Verringertes Unterschwingen während Kaltstart (Start-Stopp-Applikation)
  • Höherer Wirkungsgrad mit geringer Verlustleistung
    • Niedriger Strombegrenzungsschwellenwert von 100 mV ±7 %
    • Starker 1,5-A-Spitzenstandard-MOSFET-Treiber
    • Unterstützt externe VCC-Versorgung
  • Vermeiden von AM-Band-Störung und Nebensignaleffekt
    • Optionale Taktsynchronisierung
    • Dynamisch programmierbare Schaltfrequenz von 100 kHz bis 2,2 MHz
  • Integrierte Schutzfunktionen
    • Konstante Spitzenstrombegrenzung über Eingangsspannung
    • Optionaler Hiccup-Modus-Kurzschlussschutz (siehe hierzu die Bauteil-Vergleichstabelle)
    • Programmierbare Leitungs-UVLO
    • OVP-Schutz
    • Thermische Abschaltung
  • Exakte Genauigkeit der Feedback-Referenz: ±1 %
  • Programmierbarer zusätzlicher Neigungsausgleich

Applikationen

  • Sperrwandler mit mehreren Ausgängen ohne Optokoppler
  • LED-Vorspannungsversorgung
  • Aufwärts-, SEPIC-, Flyback-Leistungsmodul mit großem Eingang
  • Tragbare Lautsprecherapplikation
  • Batteriebetriebener Aufwärts, SEPIC, Flyback

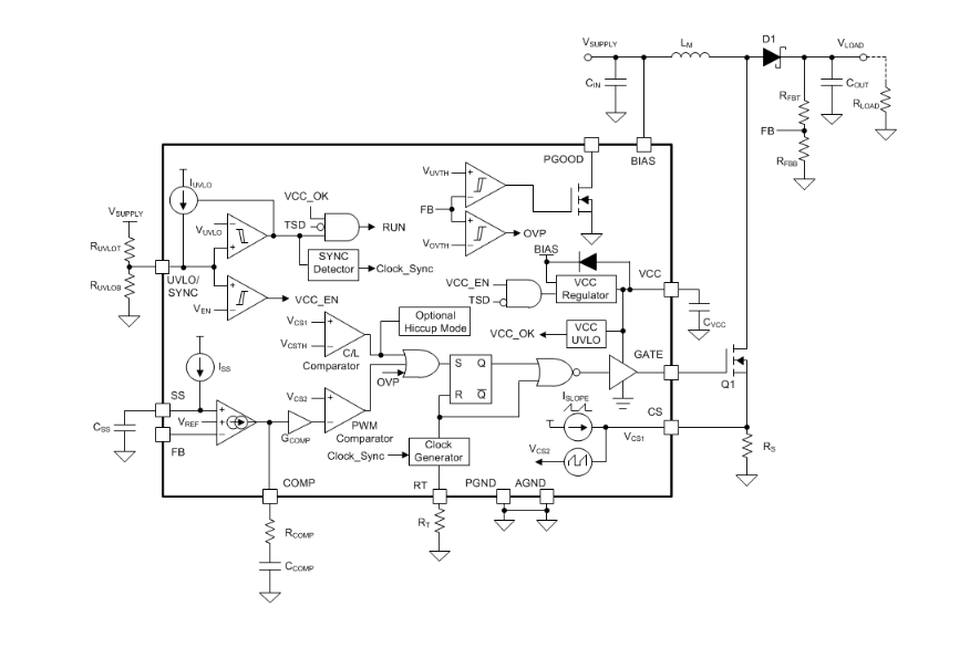
Blockdiagramm

Blockdiagramm - Texas Instruments LM5155/LM5155-Q1 Nicht-synchrone Boost-Controller
Veröffentlichungsdatum: 2019-02-18 | Aktualisiert: 2024-05-29