Texas Instruments LM5156x/LM5156x-Q1 Boost Controller

Der LM5156x/LM5156x-Q1 nicht-synchrone Boost Controller von Texas Instruments bietet einen großen Eingangsbereich (3,5 V bis 60 V) und nutzt eine Spitzenstrommodussteuerung. Das Bauteil kann in Boost-, SEPIC- und Flyback-Topologien verwendet werden. Das LM5156x/LM5156x-Q1 Bauteil von Texas Instruments kann von einer 1-Zellen-Batterie mit mindestens 2,97 V gestartet werden, wenn der BIAS-Pin mit dem VCC -Pin verbunden ist. Das Bauteil kann mit einer Eingangsversorgungsspannung von nur 1,5 V betrieben werden, wenn der BIAS-Pin größer als 3,5 V ist.

Der interne VCC -Regler unterstützt auch einen BIAS-Pin-Betrieb bis zu 60 V (65 V absolutes Maximum) für den Automotive-Lastabwurf. Die Schaltfrequenz kann mit einem externen Widerstand von 100 kHz bis 2,2 MHz dynamisch programmiert werden. Das Schalten bei 2,2 MHz reduziert AM-Bandstörungen und ermöglicht eine kleine Lösungsgröße und ein schnelles Einschwingverhalten. Zur Reduzierung der EMI in der Stromversorgung bietet das Bauteil eine wählbare, zufällige Dual-Frequenzspreizung, welche die EMI über den großen Frequenzbereich reduziert.

Das Bauteil verfügt über einen 1,5-A-Standard-MOSFET-Treiber und einen niedrigen Strombegrenzungsschwellenwert von 100 mV. Darüber hinaus unterstützt das Bauteil die Verwendung einer externen VCC -Versorgung zur Verbesserung des Wirkungsgrads. Ein niedriger Betriebsstrom und ein Impulssprungbetrieb verbessern den Wirkungsgrad bei leichten Lasten. Das Bauteil verfügt über integrierte Schutzfunktionen, wie z. B. Zyklus-für-Zyklus-Strombegrenzung, Überspannungsschutz, Leitungs-UVLO und thermische Abschaltung. Der Hiccup-Modus-Überlastschutz ist in der LM5156x/LM51561-Q1 Bauteiloption verfügbar. Weitere Funktionen umfassen einen niedrigen Abschalt-IQ, einen programmierbaren Soft-Start, einen programmierbaren Neigungsausgleich, eine Präzisionsreferenz, eine Power-Good-Anzeige und eine externe Taktsynchronisierung. Die LM5156x-Q1 Geräte sind AEC-Q100-qualifiziert für Fahrzeuganwendungen

Merkmale

  • Fähig für die funktionale Sicherheit
    • Verfügbare Dokumentation zur Unterstützung des Designs von funktionalen Sicherheitssystemen
  • Geeignet für Fahrzeugbatterie-Applikationen mit großem Eingangsbetriebsbereich
    • Betriebsbereich: 3,5 V bis 60 V (65 V absolutes Max.)
    • Bei BIAS = VCC: 2,97 V bis 16 V V
    • Minimale Aufwärts-Versorgungsspannung von 1,5 V bei BIAS von ≥ 3,5 V
    • Eingangs-Überspannungsschutz von bis zu 65 V
    • Reduzierte Batterieentladung
      • Niedriger Abschaltstrom (IQ ≤ 2,6 µA)
      • Niedriger Betriebsstrom (IQ ≤ 490 µA)
  • Kleine Lösungsgröße und geringe Kosten
    • Maximale Schaltfrequenz von 2,2 MHz
    • 12-Pin-WSON-Gehäuse (3 mm × 2 mm) mit benetzbaren Flanken
    • Integrierter Fehlerverstärker ermöglicht eine primärseitige Regelung ohne Optokoppler (Flyback)
    • Verringertes Unterschwingen während Kaltstart (Start-Stopp-Applikation)
  • EMI-Mitigation
    • Wählbare, zufällige Dual-Frequenzspreizung
    • Bleifreies Gehäuse
  • Höherer Wirkungsgrad mit geringer Verlustleistung
    • Genauer Strombegrenzungsschwellenwert: 100 mV, ±7 %
    • Starker 1,5-A-Spitzenstandard-MOSFET-Treiber
    • Unterstützt eine externe VCC -Versorgung
  • Verhindert AM-Band-Störung und Nebensignaleffekt
    • Optionale Taktsynchronisierung
    • Dynamisch programmierbare Schaltfrequenz von 100 kHz bis 2,2 MHz
  • Integrierte Schutzfunktionen
    • Konstante Spitzenstrombegrenzung über eine Eingangsspannung
    • Optionaler Hiccup-Modus-Überlastschutz
    • Programmierbare Leitungs-UVLO
    • OVP-Schutz
    • Thermische Abschaltung
  • Exakte Genauigkeit der Feedback-Referenz: ±1 %
  • Programmierbarer zusätzlicher Neigungsausgleich
  • Einstellbarer Soft-Start
  • PGOOD-Anzeige

Applikationen

  • 12-V- oder 24-V-Automotive-Batterieapplikation
  • Automobil-Start-Stopp-Applikation
  • Hochspannungs-LiDAR-Netzteil
  • Flyback mit mehreren Ausgängen ohne Optokoppler
  • Vorspannungsversorgung von Automotive-LED-Rückleuchten
  • Boost-, SEPIC-, Flyback-Leistungsmodul mit großem Eingang
  • Audioverstärker-Applikation
  • Batteriebetriebenes Boost, SEPIC, Flyback

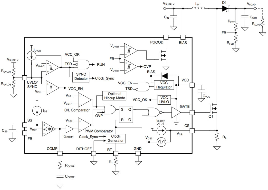
Funktionales Blockdiagramm

Blockdiagramm - Texas Instruments LM5156x/LM5156x-Q1 Boost Controller
Veröffentlichungsdatum: 2020-07-29 | Aktualisiert: 2024-07-22