Texas Instruments LM5157x/LM5157x-Q1 Aufwärts-Flyback- und SEPIC-Wandler
Der LM5157x/LM5157x-Q1 Aufwärts-Flyback- und SEPIC-Wandler von Texas Instruments ist ein nicht-synchroner Aufwärtswandler mit einem großen Eingangsbereich und integriertem Leistungsschalter von 50 V, 6,5 A (LM5157/LM5157-Q1) oder 50 V, 4,33 A (LM51571-Q1). Das Bauteil kann in Boost-, SEPIC- und Flyback-Topologien verwendet werden. Der LM5157x/LM5157x-Q1 von Texas Instruments kann von einer Einzelzellen-Batterie mit einem Minimum von 2,9 V gestartet werden. Er kann mit einer Eingangsversorgungsspannung von nur 1,5 V betrieben werden, wenn der BIAS-Pin als 2,9 V ist. Die LM5157x-Q1-Bausteine sind nach AEC-Q100 für Fahrzeuganwendungen qualifiziert.Merkmale
- AEC-Q100-qualifiziert für Fahrzeuganwendungen
- Temperaturklasse 1: –40 °C bis +125 °C TA
- Funktionssicherheitsfähig
- Dokumentation zur Unterstützung des Designs von funktionalen Sicherheitssystemen ist verfügbar
- Geeignet für Batterieapplikationen mit großem Betriebsbereich in Fahrzeugen
- Eingangsbetriebsbereich: 2,9 V bis 45 V
- 48 V maximaler Ausgang (50 V abs max.)
- Minimale Aufwärts-Versorgungsspannung von 1,5 V bei BIAS von ≥ 2,9 V
- Eingangsüberspannungsschutz bis zu 50 V
- Reduzierte Batterieentladung
- Niedriger Abschaltstrom (IQ von ≤ 2,6 µA)
- Niedriger Betriebsstrom (IQ ≤ 700 µA)
- Kleine Lösungsgröße und geringe Kosten
- Maximale Schaltfrequenz von bis zu 2,2 MHz
- 16-Pin-QFN-Gehäuse (3 mm × 3 mm) mit benetzbaren Flanken
- Integrierter Fehlerverstärker ermöglicht eine primärseitige Regelung ohne Optokoppler (Flyback)
- Verringertes Unterschwingen während Kaltstart (Start-Stopp-Applikation)
- Exakte Strombegrenzung
- EMI-Mitigation
- Wählbare, zufällige Dual-Frequenzspreizung
- Gehäuse ohne Anschlüsse
- Höherer Wirkungsgrad mit geringer Verlustleistung
- 45 mΩ RDSON-Schalter
- Schnelles Schalten, kleiner Schaltverlust
- Vermeiden von AM-Band-Störung und Nebensignaleffekt
- Optionale Taktsynchronisierung
- Dynamisch programmierbare breite Schaltfrequenz von 100 kHz bis 2,2 MHz
- Integrierte Schutzfunktionen
- Konstante Strombegrenzung über Eingangsspannung
- Wählbarer Hiccup-Modus-Überlastschutz
- Programmierbare Leitungs-UVLO
- OVP-Schutz
- Thermische Abschaltung
- Exakte Genauigkeit der Feedback-Referenz: ±1 %
- Einstellbarer Soft-Start
- PGOOD-Anzeige
Applikationen
- Batteriebetriebener Aufwärtswandler mit breitem Eingang, SEPIC, Sperrwandler
- Automotive-Spannungsstabilisator in SEPIC
- Automotive-Start-Stopp-Applikation
- Automotive-Notrufapplikation/Backup-Batterie-Booster
- Hochspannungs-LiDAR-Netzteil
- Automotive-LED-Vorspannungsversorgung
- Sperrwandler mit mehreren Ausgängen ohne Optokoppler
- Holdup-Kondensator-Ladegerät
- Audio-Verstärkernetzteil
- Piezo-Treiber-/Motortreiber-Vorspannungsversorgung
Datenblätter
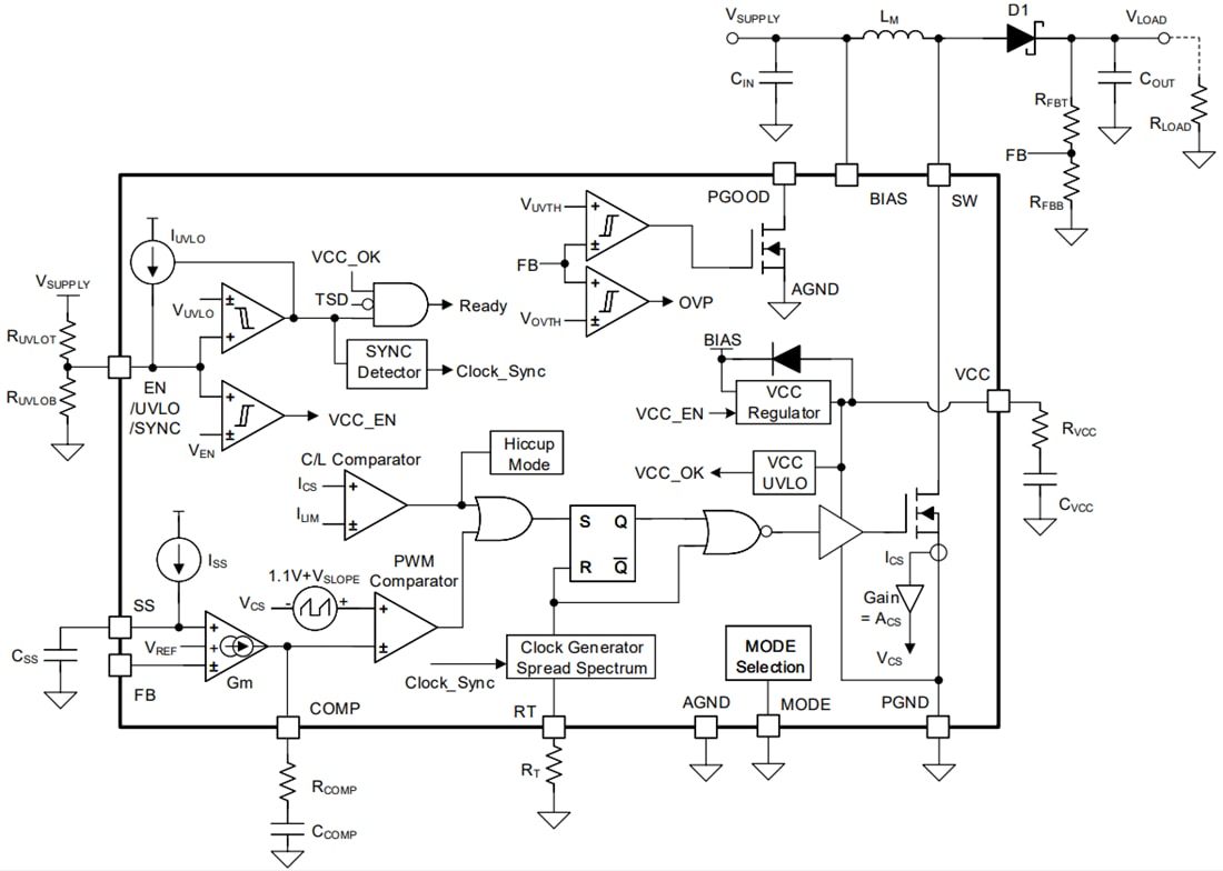
Funktionales Blockdiagramm
Veröffentlichungsdatum: 2021-03-24
| Aktualisiert: 2022-03-29
