Texas Instruments LM5158x/LM5158x-Q1 Boost/Flyback/SEPIC-Wandler
Der LM5158x/LM5158x-Q1 Boost/Flyback/SEPIC-Wandler von Texas Instruments ist ein nichtsynchroner Aufwärtswandler mit weitem Eingangsbereich und einem integrierten Leistungsschalter mit 85 V, 3,26 A (LM5158/LM5158-Q1) oder 85 V, 1,63 A (LM51581/LM51581-Q1). Das Bauteil kann in Boost-, SEPIC- und Flyback-Topologien verwendet werden. Er kann von einer einzelligen Batterie mit mindestens 3,2 V gestartet werden. Er kann mit einer Eingangsspannung von bis zu 1,5 V betrieben werden, wenn der BIAS-Pin größer als 3,2 V ist. Der BIAS-Pin funktioniert bis zu 60 V (65 V absolutes Maximum). Die Schaltfrequenz ist über einen externen Widerstand dynamisch von 100 kHz bis 2,2 MHz programmierbar. Das Schalten bei 2,2 MHz reduziert AM-Bandstörungen und ermöglicht eine kleine Lösungsgröße und ein schnelles Einschwingverhalten. Das Gerät bietet ein wählbares Dual Random Spread Spectrum, um die EMI über einen breiten Frequenzbereich zu reduzieren.Der LM5158x/LM5158x-Q1 von Texas Instruments verfügt über eine genaue Spitzenstrombegrenzung über der Eingangsspannung, wodurch eine Überdimensionierung der Leistungsinduktivität vermieden wird. Ein niedriger Betriebsstrom und ein Impulssprungbetrieb verbessern den Wirkungsgrad bei leichten Lasten. Der Baustein verfügt über integrierte Schutzfunktionen wie Überspannungsschutz, Leitungs-UVLO, thermische Abschaltung und wählbaren Überlastschutz im Hiccup-Modus. Zu den weiteren Merkmalen gehören ein niedriger Abschaltwert IQ, ein programmierbarer Soft-Start, eine Präzisionsreferenz, eine Power-Good-Anzeige und eine externe Taktsynchronisation. Die LM5158x-Q1-Bausteine sind nach AEC-Q100 für Automotive-Applikationen qualifiziert.
Merkmale
- Geeignet für Batterieapplikationen mit großem Betriebsbereich
- 3,2 V bis 60 V Eingangsbereich (65 V abs. max.)
- 83 V maximaler Ausgang (85 V abs. max.)
- Mindest-Boost-Versorgungsspannung von 1,5 V, wenn BIAS ≥ 3,2 V
- Eingangs-Überspannungsschutz von bis zu 65 V
- Reduzierte Batterieentladung
- Niedriger Abschaltstrom (IQ von ≤ 2,6 µA)
- Niedriger Betriebsstrom (IQ ≤ 670 µA)
- Kleine Lösungsgröße und geringe Kosten
- Maximale Schaltfrequenz von bis zu 2,2 MHz
- 16-poliges QFN-Gehäuse (3 mm × 3 mm)
- Integrierter Fehlerverstärker ermöglicht eine primärseitige Regelung ohne Optokoppler (Flyback)
- Exakte Strombegrenzung
- EMI-Mitigation
- Wählbare, zufällige Dual-Frequenzspreizung
- Gehäuse ohne Anschlüsse
- Höherer Wirkungsgrad mit geringer Verlustleistung
- 133 mΩ RDSON-Schalter
- Schnelles Schalten, kleiner Schaltverlust
- Vermeiden von AM-Band-Störung und Nebensignaleffekt
- Optionale Taktsynchronisierung
- Dynamisch programmierbare breite Schaltfrequenz von 100 kHz bis 2,2 MHz
- Integrierte Schutzfunktionen
- Konstante Strombegrenzung über Eingangsspannung
- Wählbarer Hiccup-Modus-Überlastschutz
- Programmierbare Leitungs-UVLO
- OVP-Schutz
- Thermische Abschaltung
- Exakte Genauigkeit der Feedback-Referenz: ±1 %
- Einstellbarer Soft-Start
- PGOOD-Anzeige
Applikationen
- Batteriebetriebener Aufwärtswandler mit breitem Eingang, SEPIC, Sperrwandler
- LED-Vorspannungsversorgung
- Sperrwandler mit mehreren Ausgängen ohne Optokoppler
- Schleifengespeiste Branderkennung
- Ladegerät mit Überbrückungskondensator
- Leistungsmodul
- Industrielle SPS
- Vorspannungsversorgung des Wechselrichters
- Piezo-Treiber-/Motortreiber-Vorspannungsversorgung
Datenblätter
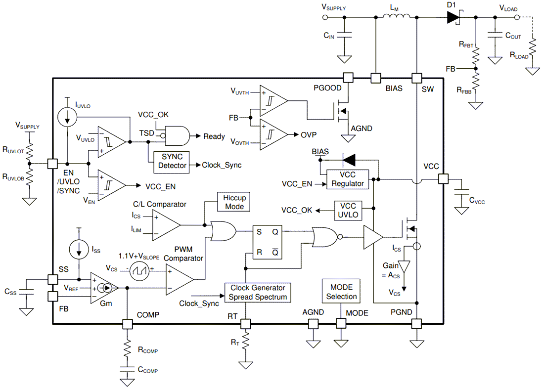
Funktionales Blockdiagramm
