Texas Instruments LM5160 Synchroner Abwärts-/Fly-Buck™ Wandler
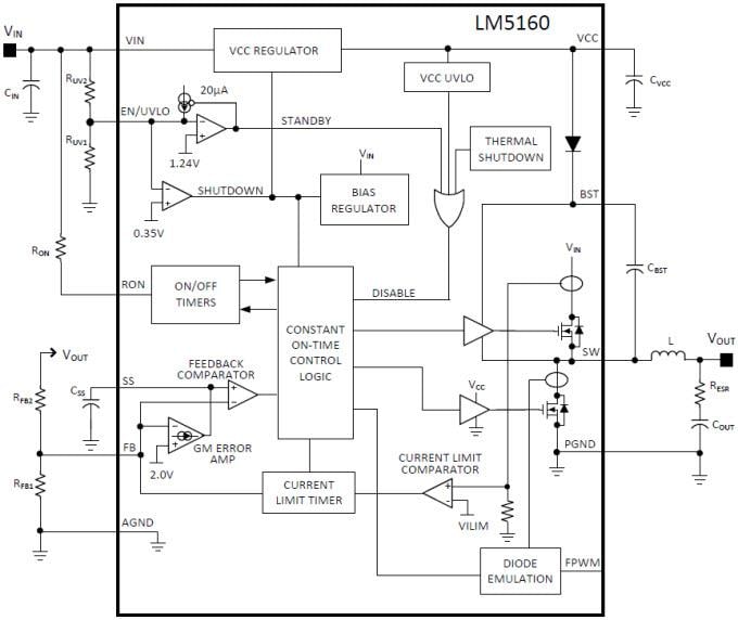
Der LM5160 synchrone Buck/Fly-Buck™-Wandler von Texas Instruments ist ein 65V-, 1,5A- Synchron-Abwärtswandler mit integrierten High-Side- und Low-Side-MOSFETs. Die Constant-On-Time-Regelung erfordert keine Schleifenkompensation und unterstützt hohe Abwärts-Verhältnisse mit schneller Einschwingzeit. Eine interner Rückmeldeverstärker hält über den gesamten Betriebstemperaturbereich eine Ausgangsspannungsregelung von ±1% aufrecht. Die On-Time variiert umgekehrt zur Eingangsspannung, was zu einer fast konstanten Frequenz führt. Die Spitzen-/Tal-Strombegrenzung schützt vor Überlastung und Kurzschlüssen. Die Unterspannungssperre (EN/UVLO) ermöglicht eine unabhängige Einstellung des Schwellwerts der Eingangsunterspannung und Hysterese.The on-time varies inversely with input voltage resulting in nearly constant switching frequency. Peak and valley current limit circuits protect against overload conditions. The under-voltage lockout (EN/UVLO) circuit provides independently adjustable input under-voltage threshold and hysteresis. The LM5160A shares the same features and pin configuration as the LM5160. An external bias supply can be connected to the VCC pin of the LM5160A in either Buck or Fly-Buck applications. This additional capability can improve efficiency at high input voltages. The Texas Instruments LM5160-Q1 devices are AEC-Q100 qualified for automotive applications.
Merkmale
- Wide 4.5V to 65V Input Voltage Range
- Integrated High and Low Side Switches
- No Schottky Diode Required
- 1.5A Maximum Load Current
- Constant On-Time Control
- No External Loop Compensation
- Fast Transient Response
- Selectable Forced CCM or DCM Operation
- CCM Option Supports Multi-Output Fly-Buck
- Nearly Constant Switching Frequency
- Frequency Adjustable up to 1MHz
- Programmable Soft-Start Time
- Pre-Biased Startup
- Peak Current Limiting Protection
- Adjustable Input UVLO and Hysteresis
- ±1% Feedback Voltage Reference
- Thermal Shutdown Protection
Applikationen
- Industrial Programmable Logic Controller
- IGBT Gate Drive Bias Supply
- Telecom Primary/Secondary Side Bias
- E-meter Power Line Communication
- Low Power Isolated DC-DC (Fly-Buck)
- Automotive Electronics
Datasheets
Block Diagram
Related Development Tools
Veröffentlichungsdatum: 2014-11-25
| Aktualisiert: 2022-03-11
