Texas Instruments LM5163/LM5163-Q1 Synchrone DC/DC-Abwärtswandler
Texas Instruments LM5163/LM5163-Q1 Synchrone DC/DC-Abwärtswandler sind benutzerfreundliche synchrone Constant-on-Time(COT)-Abwärtswandler mit extrem niedrigem IQ. Die LM5163/LM5163-Q1 DC/DC-Wandler verfügen über integrierte High-Side- und Low-Side-Leistungs-MOSFETs, die in einem Abwärtswandler mit hohem Wirkungsgrad integriert sind, der von einer großen Eingangsspannung von 6 V bis 100 V betrieben wird.Die LM5163-Q1 kombinieren verschiedene Funktionen für umfassende Systemanforderungen. Dazu gehören eine Open-Drain-Power-Good-Schaltung für die Stromschienen-Sequenzierung und die Fehlermeldung, ein intern festgelegter Soft-Start und ein monotonisches Einschalten in vorgespannte Lasten. Darüber hinaus bietet das Bauteil eine Präzisionsfreigabe für eine programmierbare Leitungs-Unterspannungssperre (UVLO), eine Smart-Zyklus-zu-Zyklus-Strombegrenzung für eine optimale Induktivitätsgrößenbestimmung und eine thermische Abschaltung mit automatischer Wiederherstellung. Diese Funktionen bieten eine sowohl flexible als auch benutzerfreundliche Plattform für eine große Auswahl von Applikationen.
Der LM5163-Q1 ist in einem 8-Pin-SO-Power-PAD-Gehäuse mit einem Pin-Rastermaß von 1,27 mm für einen ausreichenden Abstand in Hochspannungsapplikationen verfügbar. Die LM5163-Q1 Bauteile sind für Fahrzeuganwendungen AEC-Q100-qualifiziert.
Merkmale
- Für zuverlässige und robuste Applikationen ausgelegt
- Großer Eingangsspannungsbereich von 6 V bis 100 V
- Sperrschichttemperaturbereich: –40 °C bis +150 °C
- Fester interner Soft-Start-Timer von 3 ms
- Spitzen- und Senkstrombegrenzungsschutz
- Eingangs-UVLO und Übertemperaturschutz
- Ideal geeignet für skalierbare Automotive-Netzteile
- Niedrige Mindest-Ein- und -Ausschaltzeiten von 50 ns
- Anpassbare Schaltfrequenz von bis zu 1 MHz
- Dioden-Emulation für hohen Wirkungsgrad bei niedriger Last
- 10,5 µA Eingangs-Ruhestrom bei Nulllast
- 3 µA Abschalt-Ruhestrom
- Optimiert für CISPR 32 EMI-Standard
- AEC-Q100-qualifiziert für Fahrzeuganwendungen
- Bauteiltemperatur Klasse 1: -40 °C bis +125 °C Umgebungstemperaturbereich
- Integration reduziert die Lösungsgröße und die Kosten
- COT-Modus-Steuerarchitektur
- Integrierter 0,725-Ω-NFET-Abwärtsschalter unterstützt einen großen Taktzyklusbereich
- Integrierter 0,34-Ω-NFET-Synchrongleichrichter macht externe Schottky-Dioden überflüssig
- Interne Referenzspannung von 1,2 V
- Keine Schleifenkompensationskomponenten
- Interner VCC-Vorspannungsregler und integrierte Boot-Diode
Applikationen
- 48-V-Automotive-Mildhybrid-ECU-Vorspannungsversorgungen
- Automotive-DC/DC-Wandler
- Automotive-HLK-Kompressoren und PTC-Heizgeräte
Datenblätter
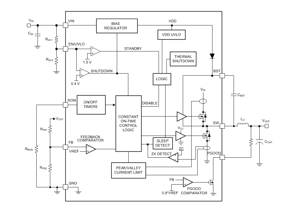
Funktionsdiagramm
Typische Applikation
