Texas Instruments LM516x/LM516x-Q1 Synchrone Abwärtswandler
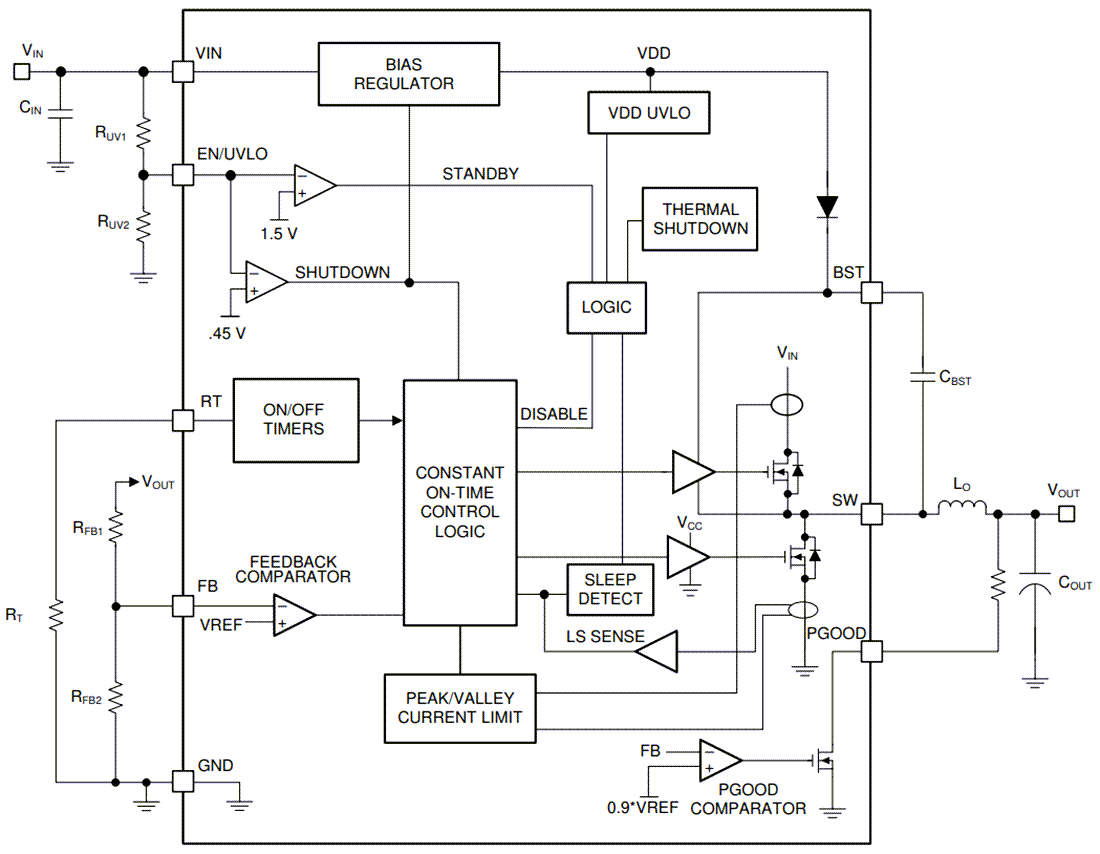
Die synchronen Abwärtswandler LM516x/LM516x-Q1 von Texas Instruments sind zur Regelung über einen großen Eingangsspannungsbereich ausgelegt, wodurch der Bedarf an externen Überspannungsschutzkomponenten reduziert wird. Eine minimale steuerbare Einschaltzeit von 50 ns ermöglicht große Abwärtsumwandlungsverhältnisse, so dass die direkte Abwärtswandlung von einem 48 V Nenneingang zu Niederspannungsschienen reduzierte Systemkomplexität und Lösungskosten ermöglicht. Der LM516x/LM516x-Q1 arbeitet auch bei Eingangsspannungseinbrüchen bis hinunter zu 6 V und bei Bedarf bei einem Tastverhältnis von fast 100 %, wodurch er eine ausgezeichnete Wahl für Industrieapplikationen mit großem Eingangsversorgungsbereich und Batteriepakete mit hoher Zellzahl ist.Mit integrierten High-Side- und Low-Side-Leistungs-MOSFETs liefert der LM5169/LM5169-Q1 einen Ausgangsstrom von bis zu 0,65 A und der LM5168/LM5168-Q1 von Texas Instruments einen Ausgangsstrom von bis zu 0,3 A. Die Constant-On-Time-Steuerungsarchitektur (COT) bietet eine nahezu konstante Schaltfrequenz mit einem hervorragendem Last- und Leitungs-Einschwingverhalten. Der LM516x/LM516x-Q1 ist im FPWM- oder Auto-Modus-Betrieb erhältlich. Der FPWM-Modus bietet einen erzwungenen CCM-Betrieb über den gesamten Lastbereich und unterstützt einen isolierten Fly-Buck-Betrieb. Der Auto-Modus ermöglicht einen extrem geringen IQ und einen Dioden-Emulationsmodusbetrieb für einen hohen Wirkungsgrad bei geringer Last. Die Bauteile LM516x-Q1 sind gemäß AEC-Q100 für Fahrzeuganwendungen zugelassen.
Merkmale
- Für Zuverlässigkeit in robusten Applikationen ausgelegt
- Breite Eingangsspannungsbereich von 6 V bis 120 V
- Sperrschichttemperaturbereich: -40 °C bis +150 °C
- Fester 3 ms interner Soft-Start-Timer
- Spitzen- und Senkstrombegrenzungsschutz
- Eingangs-UVLO und Übertemperaturschutz
- Geeignet für skalierbare Industrie-Netzteile und Akkus
- Niedrige Mindest-Ein- und Ausschaltzeiten von 50 ns
- Anpassbare Schaltfrequenz von bis zu 1 MHz
- Dioden-Emulation für hohen Wirkungsgrad bei niedriger Last
- Automatischer Modus mit niedrigem Ruhestrom (< 10 µA)
- Der FPWM-Modus ermöglicht eine Flyback-Abwärtsfunktion
- 3 µA Abschalt-Ruhestrom
- Pin-zu-Pin-kompatibel mit LM5164, LM5163, LM5017 und LM34927
- Integration reduziert die Lösungsgröße und die Kosten
- COT-Modus-Steuerarchitektur
- Integrierter 1,9-Ω-NFET-Abwärtsschalter
- Integrierter 0,71-Ω-NFET-Synchrongleichrichter
- Interne Referenzspannung von 1,2 V
- Keine Bauelemente für Spannungsschleifenkompensation
- Interner VCC-Vorspannungsregler und Boot-Diode
- Open-Drain-Power-Good-Anzeige
- 8-Pin-SOIC-Gehäuse mit PowerPAD
Applikationen
- Kommunikation – Brick-Leistungsmodul
- Industrie-Akku (≥ 10 S)
- Akku – E-Bike/E-Scooter/LEV
Datenblätter
Funktionales Blockdiagramm
