Texas Instruments LM5171/LM5171-Q1 bidirektionale Dual-Controller
Die bidirektionalen Dual-Controller LM5171/LM5171-Q1 von Texas Instruments unterstützen den mehrphasigen Paralleloperationsmodus mit ausgeglichener Stromverteilung in jeder Phase. Dieser Regler unterstützt auch den Betrieb unabhängiger Kanäle in beide Richtungen, wodurch das Gerät im Mehrphasen-Abwärts-/Aufwärts- oder unabhängigen Abwärts-/Aufwärts -Modus arbeiten kann. Die LM5171/LM5171-Q1 Controller können dynamisch so programmiert werden, dass sie im Diodenemulationsmodus (DEM) oder im erzwungenen Pulsbreitenmodulation (FPWM) funktionieren.Der LM5171 Controller verfügt über eine integrierte 3,5 V 1 % Referenzspannung, 5 A Peak-Halbbrücken-Gate-Treiber, einen programmierbaren Soft-Start-Timer und eine programmierbare Zyklus-für-Zyklus-Spitzenstrombegrenzungsfunktion. Dieser Regler verfügt über Batterietest-Systeme (BTS), Superkondensatoren oder Batterie-Backup-Wandler sowie stapelbare Hochleistungs-Buck- oder Boost-Applikationen.
Merkmale
- AEC-Q100-qualifiziert für Fahrzeuganwendungen
- Gerätetemperaturklasse 1: –40 °C bis +125 °C Umgebungsbetriebsbereich
- Geräte-HBM -ESD-Klassifizierungsstufe 2
- Geräte-CDM-ESD-Klassifizierungsstufe C4B
- Maximale Nennwerte für Hochspannungsanschluss (HV) 85 V und Niederspannungsanschluss (LV) 80 V
- 1 % typische Genauigkeit der bi-direktionalen Stromregelung
- 1 % typische Genauigkeit der Kanalstromüberwachung
- Programmierbare oder adaptive Totzeitsteuerung
- Programmierbare Oszillatorfrequenz bis zu 1 MHz mit optionaler Synchronisation auf den externen Taktgeber
- I2C-Schnittstelle für Überwachung und Diagnose
- Unabhängige Kanalfreigabe-Steuerpins
- Integrierte Strom- und Spannungsschleifensteuerung
- Integrierte 3,5 V 1 % Referenzspannung
- Integrierte 5 V 10 mA Vorspannungsupply
5A Peak Halbbrücken-Gate-Treiber - Programmierbare zyklusweise Spitzenstrombegrenzung
- Übertemperaturschutz
- Dynamisch wählbare Dioden-Emulation und erzwungene PWM-Betriebsarten
- Programmierbarer Soft-Start-Timer
- Unterstützt mehrphasigen und unabhängigen Kanalbetrieb
- Unterstützt dringende Abschalt-Latch
Applikationen
- Batterieprüfsysteme (BTSs)
- Super-Cap oder Batterie-Backup-Stromwandler
- Stapelbare, leistungsstarke Abwärts- oder Aufwärtsbauteile
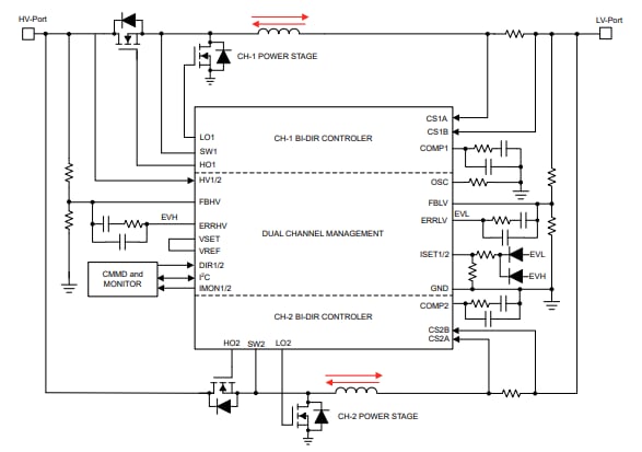
Vereinfachtes Applikations-Schaltungsdiagramm
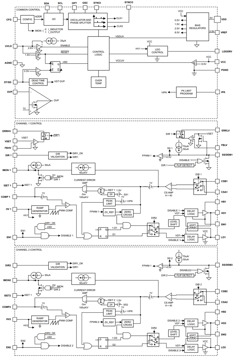
Blockdiagramm
Veröffentlichungsdatum: 2024-07-22
| Aktualisiert: 2026-01-06
