Texas Instruments LM5175 4-Schalter Synchroner Abwärts-/Aufwärts-Regler
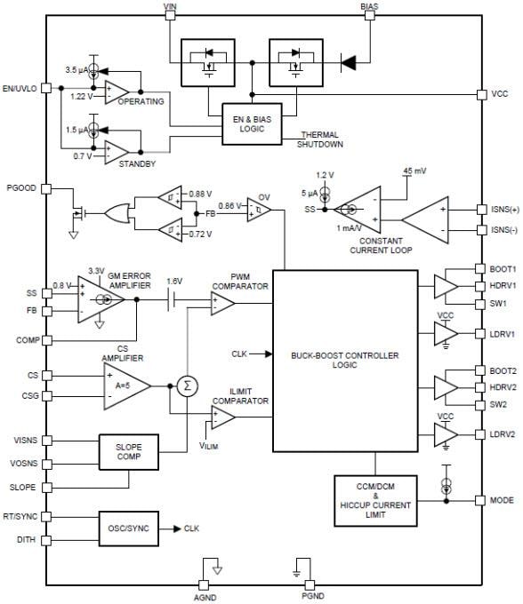
Texas Instruments LM5175 4-Schalter synchrone Buck-Boost-Controller können die Ausgangsspannung bei, oberhalb oder unterhalb der Eingangsspannung regulieren. Der LM5175 wird über einen weiten Eingangsspannungsbereich von 3,5V bis 42V betrieben und unterstützt eine Vielzahl von Anwendungen. Der LM5175 wendet Strommodus-Steuerung sowohl in Abwärts- und Aufwärtsbetriebsarten für überlegene Last- und Line-Regulierung an. Die Schaltfrequenz wird über einen Außenwiderstand programmiert und durch ein externes Taktsignal synchronisiert. Zur Ausstattung gehören eine programmierbare Softstart-Funktion und zahlreiche Schutzfunktionen (Zyklus-für-Zyklus-Strombegrenzung, Eingangsunterspannungssperre (UVLO), Ausgangsüberspannungsschutz (OVP) und Überhitzungsschutz). Dieses Bauteil umfasst wählbaren kontinuierlichen Strombetriebsmodus (CCM) oder diskontinuierlichen Leitungsbetriebsmodus (DCM).Merkmale
- Single inductor buck-boost controller for step-up/step-down DC/DC conversion
- 3.5V to 42V, 60V Maximum wide VIN range
- 0.8V to 55V Flexible VOUT range
- VOUT Short protection
- High-efficiency buck-boost transition
- Adjustable switching frequency
- Optional frequency sync and dithering
- Integrated 2A MOSFET gate drivers
- Cycle-by-cycle current limit and optional hiccup
- Optional input or output average current limiting
- Programmable input UVLO and soft-start
- Power good and output overvoltage protection
- Selectable CCM or DCM with pulse skipping
- HTSSOP-28 Package (contact factory for QFN)
Applikationen
- Automotive start-stop systems
- Backup battery and supercapacitor charging
- Industrial PC power supplies
- USB power delivery
- LED lighting
Functional Block Diagram
Additional Resources
Veröffentlichungsdatum: 2015-04-06
| Aktualisiert: 2024-04-22
