Texas Instruments LM51770x/LM51770x-Q1 Buck-Boost-Controller
Die Texas Instruments LM51770x/LM51770x-Q1 4-Switch Buck-Boost-Controller bieten eine geregelte Ausgangsspannungwenn die Eingangsspannung höher, gleich oder niedriger als die eingestellte Ausgangsspannung ist. Dieser Regler verfügt über einen breiten Eingabebereich von 3,5 V bis 78 V, einen Ausgangsspannungsbereich von 3,3 V bis 78 V, einen niedrigen Abschaltstrom von 3 μA und einen niedrigen Betriebsstrom von 60 μA. Der LM51770 Regler unterstützt bis zu 95 % hohen Wirkungsgrad über den vollen Bereich des Ausgangsstroms im Energiesparmodus. Die Schaltfrequenz ist während des Abwärts-, Aufwärts- und Abwärts-Aufwärts-Betriebs fest. Der LM51770 Regler beinhaltet eine externe Taktsynchronisierung, eine dynamische Ausgangsspannungsnachführung für PWM- oder analoge Eingangssignale und zwei integrierte Hochspannungsversorgungs-LDOs mit automatischer Auswahl. Typische Applikationen sind Industrie-PCs, medizinische Stromversorgungen Power-over-Ethernet, Solarenergie und nicht isolierte DC/DC-Wandler.Die LM51770x/LM51770x-Q1 Controller verfügen über einen integrierten und optionalen Durchschnittsstrommonitor, der den Eingangs-/Ausgangsstrom überwacht oder begrenzt. Die Schutzfunktionen umfassen einstellbaren Unterspannungsschutz, Überstromschutz und Kurzschlussschutz. Der LM51770 Regler ist in einem 9,7 mm x 4,4 mm DCP038 Paket verfügbar.
Die TI LM51770x-Q1-Regler sind für Fahrzeuganwendungen nach AEC-Q100 zertifiziert.
Merkmale
- Weitgehender Eingabebereich von 3,5 V bis 78 V (absoluter Maximalwert 85 V), 2,8 V bei V(Vorspannung) > 3,5 V Mindestwert
- Ausgangsspannung von 3,3 V bis 78 V
- Geringe Abschalt-IQ von 3 μA
- Geringe Betriebs-IQvon 60 μA
- Genauigkeit der Rückstrombegrenzung von 3 % für präzise Ladeströme
- Durchschnittliche Eingangs- und Ausgangsstromüberwachung oder Begrenzer
- Dynamische Ausgangsspannungsnachführung für PWM-Spannung oder analoge Eingangssignale
- Energiesparmodus (PSM) ist für hohe Effizienz bei geringer Last wählbar
- AEC-Q100-Qualifiziert für Fahrzeuganwendungen
- Testtemperatur Grad 1: –40 °C bis +150 °C
- Zwei integrierte Hochspannungsversorgungs-LDOs mit automatischer Auswahl
- Festfrequenz in allen Betriebsmodi (Aufwärts, Auf-/Abwärts und Abwärts):
- Erzwungener PWM-Modus wählbar
- Umstellung auf 1,8 MHz für kleine Lösungen und Bauteilegröße
- Externe Uhrsynchronisierung
- Betrieb im gespreizten Spektrum ist wählbar
- Einstellbarer Unterspannungsschutz
- Hiccup-Überstromschutz und Kurzschluss-Sicherung
Applikationen
- Nicht galvanisch getrennte Gleichstromversorgung (Händler-DC/DC, Fernfunkeinheit und Motorantriebssteuerung)
- Notstromversorgungssysteme (Batterie-Backup und Brandschutz)
- Industrie-PC (Single-Board-Computer)
- Medizinische PSU (Sauerstoffkonzentrator)
- Power-over-Ethernet (Router)
- Solarenergie (Solar-Laderegler)
Datenblätter
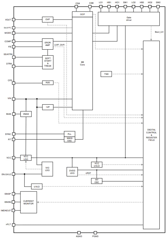
Funktionales Blockdiagramm
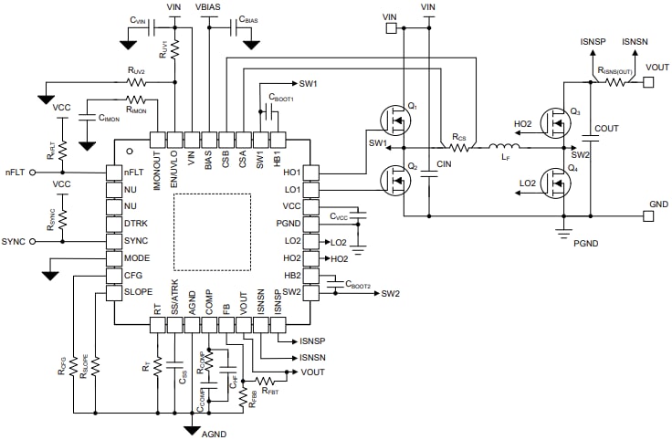
Vereinfachtes Schaltschema
Veröffentlichungsdatum: 2025-01-22
| Aktualisiert: 2026-01-09
