Texas Instruments LM5190/Q1 Synchrone Automotive-Abwärtsregler
Der Texas Instruments LM5190/LM5190-Q1 synchrone Automotive-Abwärtsregler bietet eine Konstantstrom-Konstantspannungsregelung (CC-CV) und einen großen Eingangsspannungsbereich von 5 V bis 80 V. Diese synchronen Gleichstromabwärtsregler mit extrem niedrigem IQ nutzen eine Spitzenstrommodus-Steuerarchitektur für eine einfache Schleifenkompensation, eine ausgezeichnete Last- und Leitungsregelung und ein schnelles Einschwingverhalten. Der integrierte CC-CV-Betrieb bietet einen nahtlosen Übergang zwischen dem CC- und CV-Modus sowie eine hohe Regelgenauigkeit für Spannung und Strom. Dieser CC-CV-Betrieb reduziert die Stückliste (BOM) und die Kosten für Applikationen, die eine durchschnittliche Ausgangsstromsteuerung erfordern, wirksam. Texas Instruments LM5190/LM5190-Q1 Synchrone Automotive-Abwärtsregler verfügen über ein thermisch verbessertes 3,5 mm 19 4,5 mm-pin-VQFN-Gehäuse mit benetzbaren Flankenpins zur Unterstützung der optischen Inspektion während der Herstellung. Zu den Applikationen gehören Superkondensator-Energie-backup, USB-Stromversorgung, Elektrowerkzeuge und Solarenergie.Merkmale
- AEC-Q100-qualifiziert für Fahrzeuganwendungen
- Betriebstemperaturbereich -40 °C bis +125 °C Umgebungstemperatur
- Großer Eingangsspannungsbereich von 5 V bis 80 V
- 0,8 V bis 80 V einstellbare Ausgangsspannung oder 5 V oder 12 V fester Ausgang
- CC-CV-Betrieb
- ±4,5 % Stromregelungsgenauigkeit (LM5190-Q1)
- ±1 % Spannungsregelungsgenauigkeit (LM5190-Q1)
- ±3 % Stromregelungsgenauigkeit (LM5190)
- ±1 % Spannungsregelungsgenauigkeit (LM5190)
- Stromüberwachung und Konstantstromfunktionen
- Analogspannung proportional zum Ausgangsstrom (IMON)
- Programmierbare durchschnittliche Ausgangsstrombegrenzung (ILIM)
- Dynamische durchschnittliche Ausgangsstrombegrenzung (ISET)
- 2,3 µA Typischer Abschaltmodus-IQ und 15 µA typischer Ruhemodus-IQ
- Standardpegel-MOSFET-Treiber
- Ausgangsspannungsstatusanzeige für normale Stromversorgung (Power Good, PGOOD)
- 100 kHz bis 2,2 MHz Programmierbare Schaltfrequenz
- Optionale externe Taktsynchronisierung
- Wählbare duale zufällige Frequenzspreizung (DRSS) für eine verbesserte EMI-Leistung über Nieder- und Hochfrequenzbänder
- Interner Neigungsausgleich und interne bootstrap-diode
- Dual-Eingangs-VCC-Regler zur Reduzierung der Verlustleistung (BIAS)
- Thermisch verbessertes 19-poliges VQFN-Gehäuse mit benetzbaren Flankenpins 3,5 mm x 4,5 mm
Applikationen
- Superkondensator-Energie-Backup
- USB-Power-Delivery
- Elektrofahrräder
- Elektrowerkzeuge
- Server-Batterie-Backup-Einheiten (BBU)
- Energiespeichersysteme und Solarenergie
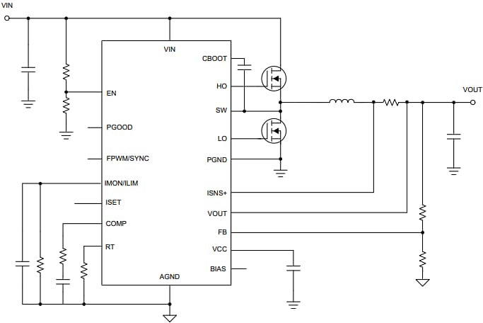
Typischer Applikationsschaltplan
Weitere Ressourcen
Veröffentlichungsdatum: 2024-10-16
| Aktualisiert: 2025-05-06
