Texas Instruments LM53603AEVM Abwärtsregler-Evaluationsmodul
Das Texas Instruments LM53603AEVM Abwärtsregler-Evaluationsmodul demonstriert die Funktionen des LM53603. Der LM53603 ist ein integrierter Abwärtsregler für Automobilapplikationen. Das Evaluationsmodul umfasst sämtliche Eingänge, die notwendig sind, um das Gerät zu konfigurieren und zu bedienen. Das Evaluationsmodul EVM verfügt über einen EMI-Filter auf der Rückseite. Der Benutzer kann diesen Filter durch Verwendung der zur Verfügung stehenden Stifte nahe dem Wandler umgehen. Das Evaluationsmodul kann gemäß den Anforderungen des Benutzers konfiguriert werden und wird in einem kompakten Design angeboten.Merkmale
- Kann gemäß den Anforderungen des Benutzers konfiguriert werden
- Kompakte Bauweise
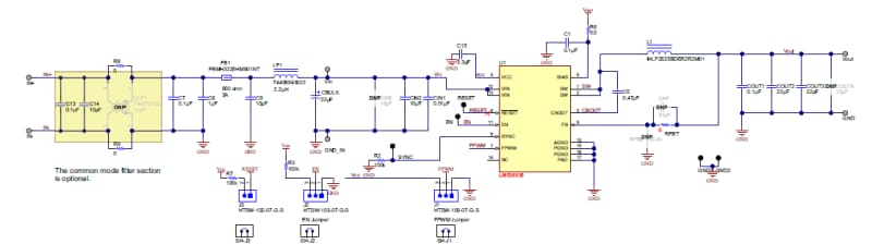
Schaltplan
Veröffentlichungsdatum: 2017-05-05
| Aktualisiert: 2022-05-02
