Texas Instruments LM74501-Q1 Verpolungsschutz-Controller
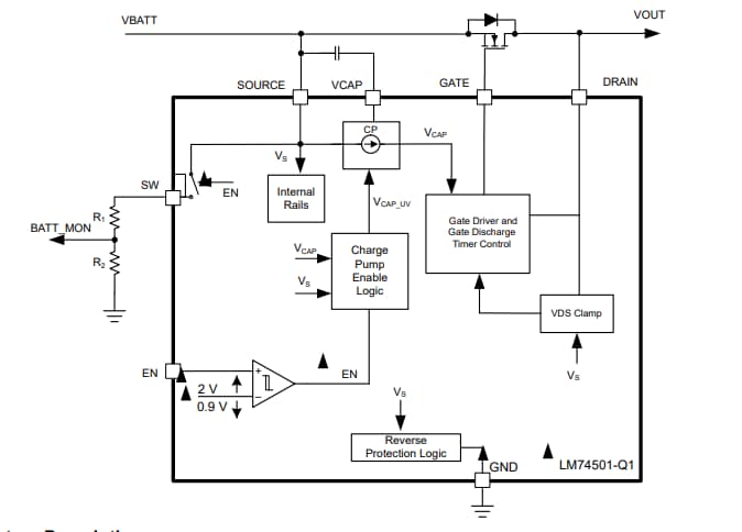
Der Texas Instruments LM74500-Q1 Automotive-Verpolungsschutz-Controller wird zusammen mit einem externen n-Kanal-MOSFET betrieben, der für eine verlustarme Verpolungsschutzlösung sorgt. Der LM74501-Q1 verfügt über einen großen Versorgungseingangsbereich von 3,2 V bis 65 V und eignet sich hervorragend für schwere Kaltstartanforderungen in Automotive-Systemen.Der Verpolungsschutz-Controller LM74501-Q1 von TI widersteht und schützt Lasten vor negativen Versorgungsspannungen bis zu -18 V. Darüber hinaus verfügt das Bauteil über keine Rückstromsperre und eignet sich für den Eingangsverpolungsschutz von Lasten, die potenziell Energie zurück zur Eingangsversorgung liefern können, wie z. B. Motorlasten von Automotive-Bordnetzsteuermodulen.
Der LM74501-Q1 Controller bietet einen Ladepumpen-Gate-Drive für einen externen n-Kanal-MOSFET. Der Controller verfügt über eine einzigartige integrierte Option, die es Systemen ermöglicht, die Anforderungen gemäß ISO7637 Automotive-Impuls-zu-Transienten ohne zusätzliche TVS-Diode (TVS-frei) zu erfüllen. Der LM74501-Q1 bietet einen integrierten Schalter zur Aktivierung der Batteriespannungsüberwachung mit einem externen Widerstandsteiler. Wenn der Enable-Pin niedrig ist, ist der Controller ausgeschaltet und zieht ca. 1 µA Strom, sodass er im Schlafmodus für einen niedrigen Systemstrom sorgt.
Merkmale
- Mit den folgenden Ergebnissen AEC-Q100-qualifiziert:
- Bauteiltemperatur Klasse 1: -40 °C bis +125 °C Umgebungsbetriebstemperaturbereich
- HBM-ESD-Bauteilklassifikation Stufe 2
- CDM-ESD-Bauteilklassifikation Stufe C4B
- Eingangsbereich: 3,2 V bis 65 V (3,9 V bei der Inbetriebnahme)
- Sperrnennspannung: -18 V
- Ladepumpe für externen n-Kanal-MOSFET
- Gate-Entladungs-Timer: Erfüllt die Anforderungen gemäß ISO7637-2 Automotive-Impuls-1-Transienten ohne zusätzliche TVS-Diode (TVS-frei)
- Abschaltstrom: 1 µA (EN = niedrig)
- Betriebsruhestrom: 80 µA (EN = hoch) (typisch)
- VDS-Klemme: 20 V (EN = niedrig)
- Integrierter Schalter zur Überwachung der Batteriespannung (SW)
- 8-Pin-SOT-23-Gehäuse: 2,90 mm × 1,60 mm
Applikationen
- Karosserieelektronik und -beleuchtung
- Bordnetzsteuermodul (BSG)
- Scheibenwischermodul
- Automotive-Infotainment und -Kombiinstrumente
- Digitale Cockpit-Verarbeitungseinheit
- FAS-Domänen-Controller
Typischer Applikationsschaltplan
TVS-freier ISO7637-2 Impuls-1-Betrieb
Funktionales Blockdiagramm
