Texas Instruments LM74704Q1EVM Evaluierungsmodul
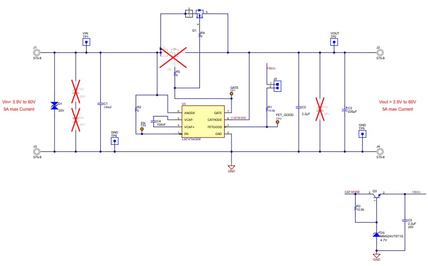
Das Evaluierungsmodul LM74704Q1EVM von Texas Instruments ermöglicht die Bewertung der Leistung und des Betriebs der Ideal-Diodenregler LM74703-Q1 und LM74704-Q1. Die Regler LM74703-Q1 und LM74704-Q1 sind gemäß AEC-Q100 für den Einsatz in der Automobilindustrie qualifiziert. Dieses Modul veranschaulicht die Arbeitsweise des LM74704-Q1 in Kombination mit einem externen N-Kanal-Leistungs-MOSFET als idealen Diodengleichrichter für effektiven Rückwärtsspannungsschutz. Das LM74704Q1EVM Modul verfügt über einen 5 A Maximalstrom und eine onboard generierte VREG Spannung für den Pull-Up von FET_GOOD. Dieses Evaluierungsmodul wird in Automobil-ADAS-Systemen, Karosserieelektronik und Automobil-Infotainmentsystemen verwendet.Merkmale
- Für O-Ring-Applikationen ist eine Rückstromsperrfunktion erforderlich
- 0,5 A Maximal-Strom
- Eingangs-Verpolungsschutz für die Batterie
- FET_GOOD-Ausgang zur Anzeige des Zustands des externen MOSFET
- Erfüllt Automotive-Transienten-Anforderungen gemäß ISO7637 und ISO16750-2 für 12-Volt-Batterien.
- On-board Spannungsregler zur Bereitstellung einer Pull-up-Spannung für die Open-Drain-Variante des FET_GOOD, LM74704-Q1
Applikationen
- ADAS-Systeme für Automotive
- Karosserieelektronik und Beleuchtung
- Infotainment-Systeme in Fahrzeugen
- Digitale Kombiinstrumente
- Haupteinheit
Schaltplan-Diagramm
LM74704Q1EVM Typische Applikations-Schaltung
Veröffentlichungsdatum: 2024-01-17
| Aktualisiert: 2024-02-28
