Texas Instruments LM74720-Q1 Ideal-Dioden-Controller
Der Texas Instruments LM74720-Q1 Ideal-Dioden-Controller treibt und steuert externe Back-to-Back-n-Kanal-MOSFETs an, um einen Ideal-Dioden-Gleichrichter mit Leistungspfad-EIN-/AUS-Steuerung und Überspannungsschutz zu emulieren. Die große Eingangsversorgung von 3 V bis 65 V ermöglicht den Schutz und die Steuerung von batteriebetriebenen Automotive-ECUs von 12 V und 24 V. Das Bauteil kann Lasten vor negativen Versorgungsspannungen bis hinunter zu –65 V widerstehen und schützen. Ein integrierter Ideal-Dioden-Controller (GATE) steuert den ersten MOSFET an, der eine Schottky-Diode für den Eingangsverpolungsschutz und die Überbrückung der Ausgangsspannung ersetzt. Ein starker Aufwärtsregler mit schnellen Ein- und Ausschaltkomparatoren sorgt für eine robuste und effiziente MOSFET-Schaltleistung während Automotive-Tests, wie z. B. ISO16750 oder LV124, bei denen eine ECU kurzzeitigen Eingangs-Unterbrechungen ausgesetzt ist und AC-Überlagerungen von Eingangssignalen bis zu einer Frequenz von 100 kHz auftreten. Der niedrige Ruhestrom von 35µA (max.) im Betrieb ermöglicht immer eingeschaltete Systemdesigns. Der LM74720-Q1 von Texas Instruments ermöglicht eine Lasttrennsteuerung mit einem EN-Pin mit einem zweiten MOSFET im Leistungspfad. Der Ruhestrom reduziert sich auf 3,3µA (max.) mit EN niedrig. Das Bauteil verfügt über eine einstellbare Überspannungsabschaltschutzfunktion für den Lastabwurfschutz.Merkmale
- Mit den folgenden Ergebnissen AEC-Q100-qualifiziert:
- Bauteiltemperatur Klasse 1 (-40 °C bis +125 °C Umgebungstemperaturbereich)
- HBM-ESD-Bauteilklassifikation Stufe 2
- CDM-ESD-Bauteilklassifikation Stufe C4B
- Eingangsbereich: 3 V bis 65 V
- Eingangsverpolungsschutz bis hinunter zu -65 V
- Niedriger Ruhestrom bei Betrieb von 35 µA (max.)
- Niedriger Abschaltstrom von 3,3 µA (EN = niedrig)
- Ideal-Diodenbetrieb mit einer A-zu-C-Durchlass-Spannungsabfall-Regelung von 17 mV
- Steuert externe Back-to-Back-n-Kanal-MOSFETs an
- Integrierter 29-mA-Aufwärtsregler
- Schnelle Anschwingzeit auf Sperrspannung (0,5 µs)
- Aktive Gleichrichtung von bis zu 100 kHz
- Einstellbarer Überspannungsschutz
- Erfüllt Automotive-Transienten-Anforderungen gemäß ISO7637 mit einer geeigneten TVS-Diode
- Erhältlich in einem platzsparenden 12-Pin-WSON-Gehäuse
- Pin-zu-Pin-kompatibel mit LM74721-Q1
Applikationen
- Automotive-Batterieschutz
- FAS-Domänen-Controller
- Premium-Audioverstärker
- Haupteinheit
- Gateway
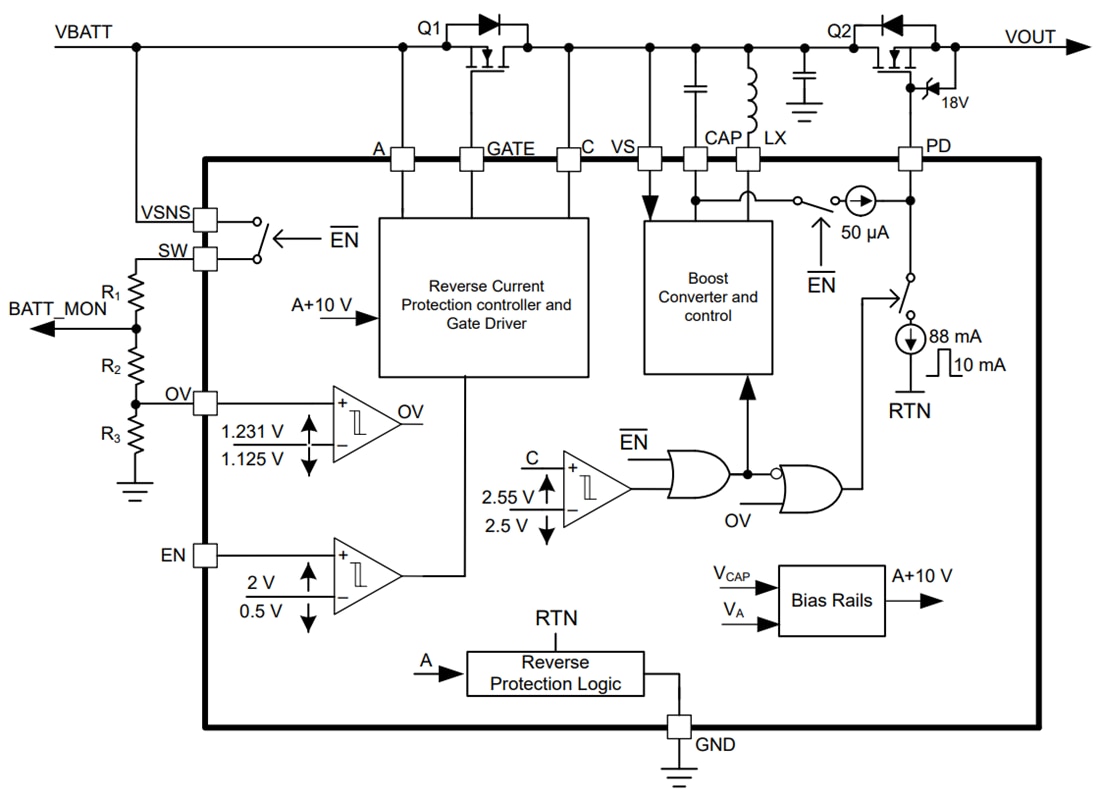
Funktionales Blockdiagramm
Veröffentlichungsdatum: 2022-05-06
| Aktualisiert: 2025-03-06
