Texas Instruments LM74722-Q1 Idealer Diodenregler
Der ideale Diodenregler LM74722-Q1 von Texas Instruments steuert externe Back-to-Back-N-Kanal-MOSFETs, um einen idealen Diodengleichrichter mit Ein- und Ausschaltsteuerung des Leistungspfads und Überspannungsschutz zu emulieren. Die breite Eingangsversorgung von 3 V bis 65 V ermöglicht den Schutz und die Steuerung batteriebetriebener 12-V- und 24-V-Automobilsteuergeräte. Das Gerät kann Lasten vor negativen Versorgungsspannungen bis zu –65 V schützen und ihnen standhalten. Ein eingebauter Ideal-Dioden-Controller (GATE) treibt den ersten MOSFET an, der eine Schottky-Diode zum Verpolungsschutz am Eingang und zur Aufrechterhaltung der Ausgangsspannung ersetzt. Ein starker Boost-Regler mit schnell ein- und ausschaltbaren Komparatoren gewährleistet eine robuste und effiziente MOSFET-Schaltleistung bei automotive Tests, beispielsweise ISO16750 oder LV124, bei denen ein Steuergerät kurzen Eingangsunterbrechungen ausgesetzt ist und AC-Eingangssignale bis zu einer Frequenz von 200 kHz überlagern. Ein niedriger Ruhestrom von 35µA (maximal) auf dem LM74722-Q1 von Texas Instruments im Betrieb ermöglicht Always-ON-Systemdesigns. Mit einem zweiten MOSFET im Strompfad ermöglicht das Gerät die Steuerung der Lasttrennung über einen EN-Pin. Der Ruhestrom reduziert sich bei EN niedrig auf 3,3µA (maximal). Mithilfe eines OV-Pins verfügt das Gerät über eine einstellbare Überspannungsabschaltung oder einen Überspannungsklemmenschutz.Merkmale
- Mit den folgenden Ergebnissen AEC-Q100-qualifiziert:
- Gerätetemperaturgrad 1 (Umgebungstemperaturbereich -40 °C bis +125 °C)
- Geräte-HBM-ESD-Klassifizierungsstufe 2
- CDM-ESD-Bauteilklassifikation Stufe C4B
- Eingangsbereich: 3 V bis 65 V
- Verpolungsschutz: bis –65 V
- Niedriger Ruhestrom bei Betrieb von 35 µA (max.)
- Niedriger Abschaltstrom von 3,3 µA (EN = niedrig)
- Idealer Diodenbetrieb mit 13 mV A-C-Vorwärtsspannungsabfallregelung
- Treibt externe Back-to-Back-N-Kanal-MOSFETs an
- Integrierter 30-mA-Boost-Regler
- Aktive Gleichrichtung von bis zu 200 kHz
- 0,5 µs schnelle Reaktion auf Rückstromblockierung
- 0,72 µs schnelle Vorlauf-GATE-Einschaltverzögerung
- Einstellbarer Überspannungsschutz
- Erfüllt mit einer geeigneten TVS-Diode die Transientenanforderungen der ISO7637 für die Fahrzeugindustrie
- Erhältlich in einem platzsparenden 12-Pin-WSON-Gehäuse
Applikationen
- Schutz für Fahrzeugbatterien
- FAS-Domänen-Controller
- Premium-Audioverstärker
- Haupteinheit
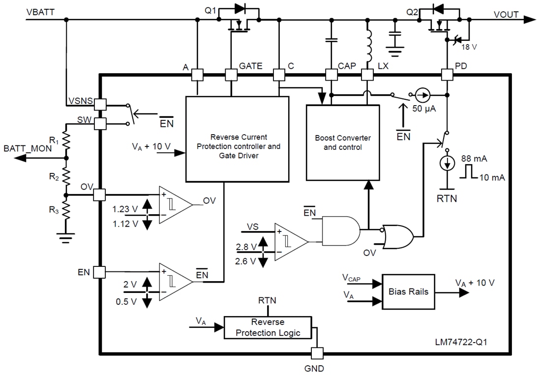
Funktionales Blockdiagramm
Veröffentlichungsdatum: 2024-01-02
| Aktualisiert: 2024-01-15
