Texas Instruments LM7480x-Q1 Ideal-Dioden-Controller
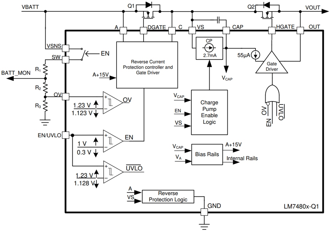
Der Texas Instruments LM7480x-Q1 Ideal-Dioden-Controller steuert und steuert externe Back-to-Back-N-Kanal-MOSFETs an, um einen Ideal-Diodengleichrichter mit Leistungspfad-Ein-/Aus-Steuerung und Überspannungsschutz zu emulieren. Die breite Eingangsversorgung von 3 V bis 65 V ermöglicht den Schutz und die Steuerung von batteriebetriebenen Automotive-ECUs 12 V und 24 V. Das Bauteil kann Lasten vor negativen Versorgungsspannungen bis zu –65 V standhalten und schützen. Ein integrierter Ideal-Diodencontroller (DGATE) steuert den ersten MOSFET an, der eine Schottky-Diode für den Eingangsverpolungsschutz und die Überbrückung der Ausgangsspannung ersetzt. Mit einem zweiten MOSFET im Leistungspfad ermöglicht das Bauteil eine Lasttrennung (EIN/AUS-Steuerung) und einen Überspannungsschutz mit der HGATE-Steuerung. Das Bauteil verfügt über eine einstellbare Überspannungsschutzfunktion. Der LM7480x-Q1 Controller von Texas Instruments kann die externen MOSFETs in Common-Drain- und Common-Source Konfigurationen ansteuern. Mit der Common-Drain-Konfiguration der Leistungs-MOSFETs kann der Mittelpunkt für O-Ring-Designs mit einer anderen Ideal-Diode genutzt werden. Der LM7480x-Q1 verfügt über eine maximale Nennspannung von 65 V. Die Lasten können durch die Konfiguration des Bauteils mit externen MOSFETs in einer gemeinsamen Quellentopologie vor erweiterten Überspannungstransienten, wie z. B. 200 V ununterdrückten Lastabwürfen in 24 V-Batteriesystemen geschützt werden.Merkmale
- Mit den folgenden Ergebnissen AEC-Q100-qualifiziert:
- Bauteiltemperatur Klasse 1 (-40 °C bis +125 °C Umgebungsbetriebstemperaturbereich)
- HBM-ESD-Bauteilklassifikation Stufe 2
- CDM-ESD-Bauteilklassifikation Stufe C4B
- Eingangsbereich: 3 V bis 65 V
- Eingangsverpolungsschutz bis hinunter zu -65 V
- Steuert externe Back-to-Back-n-Kanal-MOSFETs in Common-Drain- und Common-Source-Konfigurationen an
- Ideal-Diodenbetrieb mit einer A-zu-C-Durchlass-Spannungsabfall-Regelung von 10,5 mV
- Schnelle Reaktion von 0,5 µs auf Sperrstrom
- Spitzen-Gate-Einschaltstrom (DGATE): 20 mA
- Spitzen-DGATE-Abschaltstrom: 2,6 A
- Einstellbarer Eingangsüberspannungsschutz
- Niedriger Abschaltstrom von 3 µA (EN = niedrig)
- Erfüllt die transienten Anforderungen gemäß ISO7637 für Automotive mit einer geeigneten TVS-Diode
- Erhältlich in einem platzsparenden 12-Pin-WSON-Gehäuse
Applikationen
- Schutz für Fahrzeugbatterien
- FAS-Domänen-Controller
- Kamera-ECU
- Haupteinheit
- USB-HUBs
- Aktiver O-Ring für redundanten Strom
Funktionales Blockdiagramm
Veröffentlichungsdatum: 2020-12-07
| Aktualisiert: 2024-10-10
