Texas Instruments LM749x0-Q1/LM749x0H-Q1 Ideal-Dioden-Controller
Texas Instruments LM749x0-Q1/LM749x0H-Q1 Ideal-Dioden-Controller regeln und steuern externe n-Kanal-MOSFETs, um einen Ideal-Diodengleichrichter mit Leistungspfad-EIN-/AUS-Steuerung sowie mit Überstrom- und Überspannungsschutz zu emulieren. Die große Eingangsversorgung von 3 V bis 65 V ermöglicht den Schutz und die Steuerung von mit einer Fahrzeugbatterie betriebenen 12-V- und 24-V-ECUs. Diese Controller können Lasten mit negativen Versorgungsspannungen bis zu –65 V standhalten und schützen. Ein integrierter Ideal-Dioden-Controller (DGATE) steuert den ersten MOSFET an, um eine Schottky-Diode für einen Umpolungseingangsschutz und eine Ausgangsspannungs-Erhaltung zu ersetzen. Durch einen zweiten MOSFET im Strompfad ermöglicht das Bauteil die Lastabschaltung (EIN/AUS-Steuerung) bei Überstrom- und Überspannungszuständen mittels HGATE Steuerung. Die LM749x0-Q1/LM749x0H-Q1 Controller verfügen über einen integrierten Strommessverstärker, der eine genaue Stromüberwachung mit einstellbaren Schwellwerten für Überstrom und Kurzschluss ermöglicht. Diese Bauteile umfassen eine einstellbare Überspannungsabschaltfunktion. Die Ideal-Controller verfügen außerdem über einen SLEEP-Modus, der einen extrem niedrigen Ruhestromverbrauch (6µA) ermöglicht und gleichzeitig einen Aktualisierungsstrom zu den Dauerbetriebslasten liefert, wenn sich ein Fahrzeug im Parkzustand befindet. Der Texas Instruments LM749x0-Q1 hat eine maximale Spannung von 65 V.Merkmale
- AEC-Q100-qualifiziert für Fahrzeuganwendungen
- Bauteiltemperatur Klasse 1 (-40 °C bis +125 °C Umgebungsbetriebstemperaturbereich)
- Fähig für die funktionale Sicherheit
- Dokumentation zur Unterstützung des Designs von funktionalen Sicherheitssystemen ist verfügbar
- Eingangsbereich: 3 V bis 65 V
- Eingangsverpolungsschutz bis hinunter zu -65 V
- Steuert externe Back-to-Back-n-Kanal-MOSFETs in einer gemeinsamen Drain-Konfiguration an
- Ideal-Diodenbetrieb mit einer A-zu-C-Durchlass-Spannungsabfall-Regelung von 10,5 mV
- Niedriger Schwellwert für die Sperrerkennung (-10,5 mV) mit schnellem Ausschaltverhalten (0,5 µs)
- Spitzen-Gate-Einschaltstrom (DGATE): 20 mA
- Spitzen-DGATE-Abschaltstrom: 2,6 A
- Einstellbarer Überstrom- und Kurzschlussschutz
- Analoger Stromüberwachungsausgang mit 10 % Genauigkeit (IMON)
- Einstellbarer Überspannungs- und Unterspannungsschutz
- Niedriger Abschaltstrom von 2,5 µA (EN=niedrig)
- SCHLAF-Modus mit 6 µA Strom (EN=hoch, SCHLAF=niedrig)
- Erfüllt Automotive-Transienten-Anforderungen gemäß ISO7637 mit einer geeigneten TVS-Diode
- Erhältlich in einem platzsparenden 24-Pin-VQFN-Gehäuse
Applikationen
- Automotive-Batterieschutz
- FAS-Domänen-Controller
- Infotainment- und Kombi-Systeme
- Automotive-Audio: Externer Verstärker
- Aktiver ORing für redundante Stromversorgung
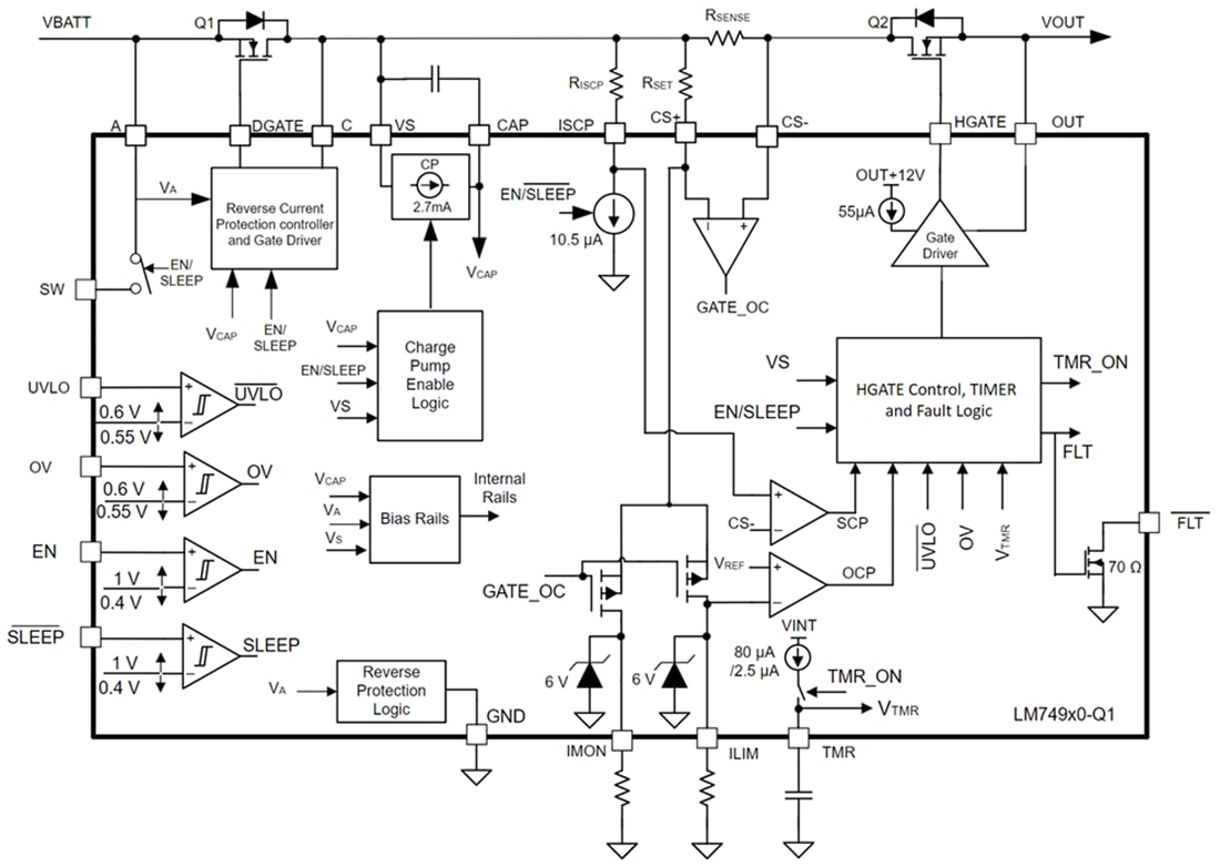
Funktionales Blockdiagramm
Veröffentlichungsdatum: 2023-08-04
| Aktualisiert: 2025-11-28
