Texas Instruments LMG3612 Einkanal-GaN-FET
LMG3612 Einkanal-GaN-FET von Texas Instruments bietet eine Drain-Source-Spannung von 650 V und einen Drain-Source-Widerstand von 120 mΩ mit einem integrierten Treiber, der für Schaltnetzteilanwendungen konzipiert ist. Dieser IC kombiniert den GaN-FET, den Gate-Treiber und die Schutzfunktionen in einem 8 mm x 5,3 mm großen QFN-Gehäuse. Der LMG3612 GaN-FET zeichnet sich durch eine niedrige kapazitive Ausgangsladung aus, die den Zeit- und Energieaufwand für das Schalten des Leistungswandlers reduziert. Der interne Gate-Treiber dieses Transistors regelt die Ansteuerspannung für einen optimalen GaN-FET-Einschaltwiderstand. Der interne Gate-Treiber reduziert die gesamte Gate-Induktivität und die gemeinsame Quelleninduktivität des GaN-FETs und verbessert so die Schaltleistung, einschließlich der Gleichtakt-Transientenimmunität (CMTI). Der LMG3612 GaN-FET unterstützt die Anforderungen an den Wirkungsgrad von Wandlern bei geringer Last und den Burst-Mode-Betrieb mit 55µA niedrigem Ruhestrom und schnellen Einschaltzeiten.Die GaN-FET-Schutzfunktion umfasst eine Unterspannungssperre (UVLO) und einen Übertemperaturschutz, der über den Open-Drain-FLT-Pin gemeldet wird. Zu den typischen Anwendungen gehören AC/DC-Adapter und Ladegeräte, Stromversorgungen für Fernsehgeräte, mobile Steckdosen, Hilfsstromversorgungen, SMPS-Netzteile für Fernsehgeräte und LED-Netzteile.
Merkmale
- Drain-Source-Spannung von 650 V
- Drain-Source-Widerstand von 120 mΩ
- Eingebauter Gate-Treiber mit geringen Laufzeitverzögerungen und einstellbarer Einschalt-Anstiegsgeschwindigkeitssteuerung
- Übertemperaturschutz mit FLT Pin-Berichten
- AUX-Ruhestrom von 55 μA
- Maximale Versorgungs- und Eingangslogik-Pin-Spannung von 26 V
- Betriebstemperaturbereich der Sperrschicht von -40 °C bis 150 °C
- 8 mm × 5,3 mm QFN-Gehäuse mit Wärmeleitpad
Applikationen
- AC/DC-Adapter und Ladegeräte
- AC/DC-USB-Netzteile für Steckdose
- AC/DC-Hilfsstromversorgungen
- Netzteile für Fernseher
- Design eines mobilen Wandladegeräts
- USB-Wandsteckdose
- Auxiliary-power netzteile
- SMPS-Netzteil für Fernseher
- LED-Stromversorgung
Funktionales Blockdiagramm
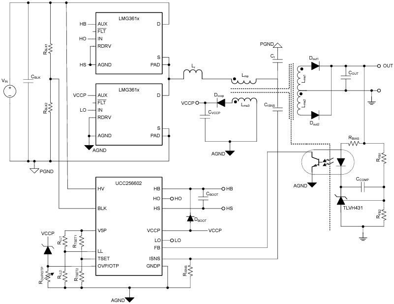
280 W LLC-Wandler-Applikationsdiagramm
Veröffentlichungsdatum: 2024-01-09
| Aktualisiert: 2024-08-19
