Texas Instruments LMH6881/2 Programmierbare Differenzialverstärker
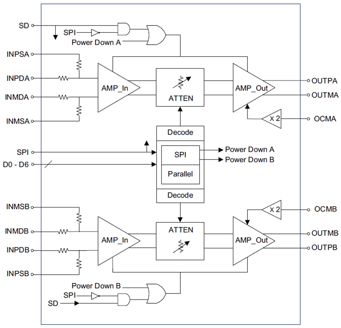
Die LMH6881 / LMH6882 programmierbaren Hochgeschwindigkeits- und Hochleistungs- Differenzialverstärker von Texas Instruments verfügen über eine Bandbreite von 2,4GHz und eine hohe Linearität von 44dBm OIP3 (LMH8861) bzw. 42dBm OIP3 (LMH6882). Diese TI-Geräte eignen sich für eine Vielzahl von Anwendungen für die Signal-Aufbereitung. Die LMH8861 und LMH6882 vereinen das Beste sowohl von Volldifferenzialverstärkern als auch Verstärker mit variabler Verstärkung auf sich. Diese Geräte bieten eine hervorragende Geräusch- und Störungsunterdrückungsleistung über den gesamten Verstärkerbereich und dies ohne externe Widerstände. Dies ermöglicht die Verwendung von nur einem Gerät und einer Konstruktion für mehrere Anwendungen, die verschiedene Verstärkereinstellungen benötigen.Merkmale
- 2400MHz small signal bandwidth
- OIP3 @ 100 MHz: 44dBm (LMH6881)
- OIP3 @ 100 MHz: 42dBm (LMH6882)
- HD3 @ 100 MHz: –100dBc
- Noise Figure: 9.7dB noise figure
- 26dB to 6dB voltage gain range
- 0.25dB voltage gain step size
- 100Ω input impedance
- Parallel and serial gain control
- Power down capability
Applikationen
- Microwave backhaul radio receiver
- Zero IF sampling
- In phase/ quadrature (I/Q) sampling
- Medical imaging
- RF/IF and baseband gain blocks
- Differential cable driver
Datasheets
Videos
Functional Block Diagram
Veröffentlichungsdatum: 2013-01-17
| Aktualisiert: 2022-03-11
