Texas Instruments LMK1D1208I I2C-LVDS-Buffer mit niedrigem additivem Jitter
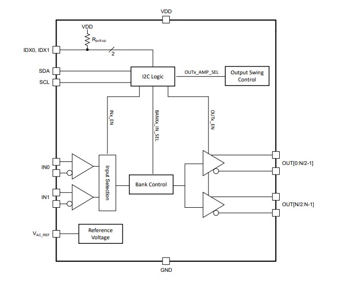
Texas Instruments LMK1D1208I I2C-LVDS-Buffer mit niedrigem additivem Jitter bieten zwei Eingänge und acht Paare von Differential-LVDS-Taktausgängen (OUT0 bis OUT7) mit minimalem Versatz für die Taktverteilung. Die Eingänge ermöglichen die Auswahl von LVDS, LVPECL, LVCMOS, HCSL oder CML.Die LMK1D1208I I2C LVDS-Buffer mit niedrigem additivem Jitter von TI sind für den Antrieb von 50-Ω-Übertragungsleitungen ausgelegt. Darüber hinaus sollten Benutzer, die Eingänge im einendigen Modus ansteuern, die entsprechende Vorspannung auf dem ungenutzten negativen Eingangspin anlegen. Die I2C-Programmierung des Bauteils ermöglicht die Konfiguration als Einzelbank-Buffer (einer der zwei Eingänge wird auf acht Ausgangspaare verteilt) oder als Dual-Bank-Buffer (jeder Eingang wird auf vier Ausgangspaare verteilt). Der LMK1D1208I kann jeden Ausgang so konfigurieren, dass er entweder über eine standardmäßige (350 mV) oder eine verstärkte (500 mV) Schwingung verfügt. Der LMK1D1208I kombiniert eine individuelle Ausgangskanal-Aktivierung/-Deaktivierung über eine I2C-Programmierung. Die Buffer bieten ausfallsichere Eingänge, die eine Oszillation an den Ausgängen ohne Eingangssignal verhindern und Eingangssignale zulassen, bevor VDD geliefert wird.
Der LMK1D1208I wird in einer Versorgungsumgebung von 1,8 V, 2,5 V oder 3,3 V betrieben und zeichnet sich durch -40 °C bis +105 °C (Umgebungstemperatur) aus.
Merkmale
- Hochleistungs-LVDS-Taktpuffer-Produktfamilie mit 2 Eingängen und 8 Ausgängen
- Ausgangsfrequenz von bis zu 2 GHz
- Versorgungsspannung: 1,8 V/2,5 V/3,3 V ± 5 %
- Bauteil-Konfigurierbarkeit über I2C-Programmierung
- Individuelle Eingangs- und Ausgangsaktivierung/-deaktivierung
- Individuelle Ausgangsamplitudenauswahl (standardmäßig oder verstärkt)
- Bankeingangs-Multiplexer
- Vier programmierbare I2C-Adressen über IDX-Pins
- Niedriger additiver Jitter: < 60 fs RMS (max.) in 12 kHz bis 20 MHz bei 156,25 MHz
- Sehr niedriges Phasengrundrauschen: -164 dBc/Hz (typisch)
- Sehr geringe Laufzeitverzögerung: < 575 ps (max.)
- Maximaler Ausgangsversatz: 20 ps
- Universaleingänge akzeptieren LVDS, LVPECL, LVCMOS, HCSL und CML
- Ausfallsichere Empfängereingänge
- LVDS-Referenzspannung, VAC_REF, verfügbar für kapazitiv gekoppelte Eingänge
- Industrietemperaturbereich: -40 °C bis +105 °C
- 40-Pin-VQFN-Gehäuse (RHA) von 6 mm × 6 mm verfügbar
Applikationen
- Telekommunikation und Netzwerksysteme
- Medizinische Bildverarbeitung
- Prüf- und Messgeräte
- Drahtlose Kommunikation
- Pro-Audio/-Video
Applikationsbeispiel
Blockdiagramm
