Texas Instruments LMK1D210x LVDS-Puffer mit niedrigem additiven Jitter
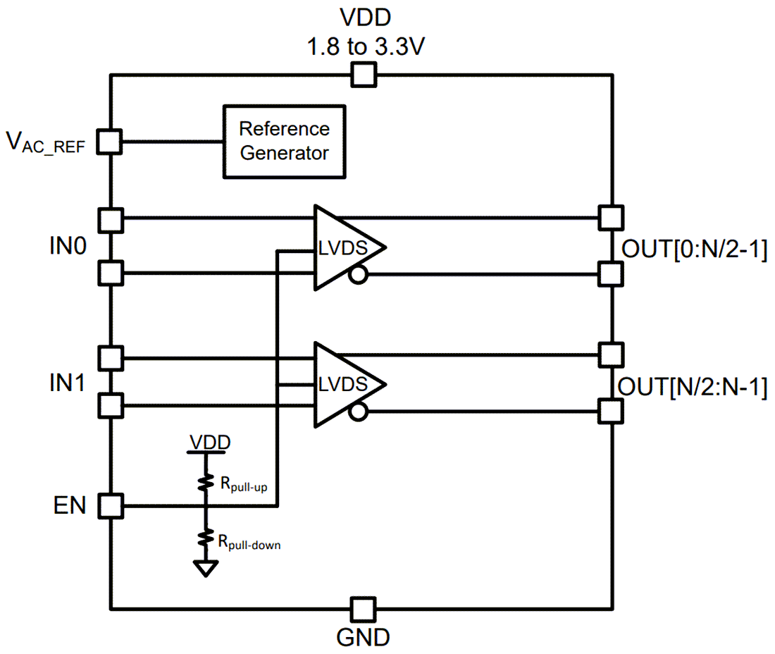
Der LMK1D210x Low Additive Jitter LVDS Buffer von Texas Instruments verteilt zwei Takteingänge (IN0 und IN1) auf insgesamt bis zu 8 Paare von differenziellen LVDS-Taktausgängen (OUT0, OUT7) mit minimalem Versatz für die Taktverteilung. Jeder Pufferblock besteht aus einem Eingang und bis zu 4 LVDS-Ausgängen. Die Eingänge können LVDS, LVPECL, HCSL, CML oder LVCMOS sein. Der LMK1D210x ist speziell für die Ansteuerung von 50-Ω-Übertragungsleitungen konzipiert. Wenn die Eingänge im Single-Ended-Modus betrieben werden, muss die entsprechende Vorspannung an den nicht verwendeten negativen Eingangspin angelegt werden.Mit Hilfe des Steuerpins (EN) können die Ausgangsbänke entweder aktiviert oder deaktiviert werden. Wenn dieser Pin offen bleibt, werden zwei Puffer mit allen Ausgängen aktiviert, wenn er auf eine logische "0" geschaltet wird, werden beide Bänke mit allen Ausgängen deaktiviert (statische logische "0"), wenn er auf eine logische "1" geschaltet wird, werden eine Bank und ihre Ausgänge deaktiviert, während eine andere Bank mit ihren Ausgängen aktiviert wird. Das Teil unterstützt eine Fail-Safe-Funktion. Das Gerät verfügt außerdem über eine Eingangshysterese, die ein zufälliges Schwingen der Ausgänge in Abwesenheit eines Eingangssignals verhindert.
Der LMK1D210x von Texas Instruments arbeitet mit einer Versorgungsspannung von 1,8 V, 2,5 V oder 3,3 V und ist für einen Temperaturbereich von -40 °C bis 105 °C (Umgebungstemperatur) ausgelegt.
Merkmale
- Leistungsstarke LVDS-Taktpuffer-Familie (bis zu 2 GHz)
- Dualer 1:2 Differentialpuffer
- Dualer 1:4 Differentialpuffer
- 1,71 V bis 3,465 V Versorgungsspannung
- Ausfallsicherer Eingangsbetrieb
- Geringer additiver Jitter: (< max. 60 fs RMS in 12 kHz bis 20 MHz bei 156,25 MHz)
- sehr niedriges Phasenrauschen: -164 dBc/Hz (typisch)
- Sehr geringe Ausbreitungsverzögerung (< 575 ps max.)
- Ausgangsversatz von maximal 20 ps
- Die Universaleingänge unterstützen LVDS-, LVPECL-, LVCMOS-, HCSL- und CML-Signalpegel.
- LVDS-Referenzspannung, VAC_REF, verfügbar für kapazitiv gekoppelte Eingänge
- -40°C bis 105°C industrieller Temperaturbereich
- In einem Gehäuse mit:
- LMK1D2102: 3 mm x 3 mm, 16-Pin VQFN
- LMK1D2104: 5 mm x 5 mm, 28-Pin VQFN
Applikationen
- Telekommunikation und Netzwerksysteme
- Medizinische Bildverarbeitung
- Prüf- und Messsysteme
- Drahtlose Infrastruktur
- Pro Audio, Video und Beschilderung
Funktionales Blockdiagramm
