Texas Instruments LMK6EVM Evaluierungsmodul

Das LMK6EVM Evaluierungsmodul von Texas Instruments ist eine Plattform zur Evaluierung des Betriebsverhaltens der LMK6C/LMK6P jitterarmen, leistungsstarken BAW-Fest-Frequenz-Oszillatoren (Bulk Acoustic Wave, BAW). Dieser BAW ist eine Mikro resonator-Technologie, die die integration von hochpräzisen und extrem jitterarmen Takten direkt in Gehäuse ermöglicht, die andere Schaltungen enthalten. Das LMK6EVM Evaluierungsmodul kann als flexible Taktquelle für die Konformität Prüfung, Leistungsbewertung und das anfängliche system-prototyping verwendet werden. Die On-Board-edge-SMA-Anschlüsse im LMK6EVM Modul bieten Zugriff auf den konfigurierbaren Taktausgang der LMK6C/LMK6P Oszillatoren. Dadurch kann das Bauteil mit testgeräten und Referenzboards mit handelsüblichen koaxialkabeln, Adaptern oder Baluns (im Lieferumfang nicht enthalten) verbunden werden. Das LMK6EVM Evaluierungsmodul mit LMK6C/LMK6P Oszillatoren ist für Referenz-und Core-Takte in Hochgeschwindigkeits-SERDES in Telekommunikations-, Daten-und Unternehmensnetzwerken sowie Industrieapplikationen ausgelegt.

Merkmale

  • Geringer Ausgangs-Jitter
  • Hohe Leistungsfähigkeit
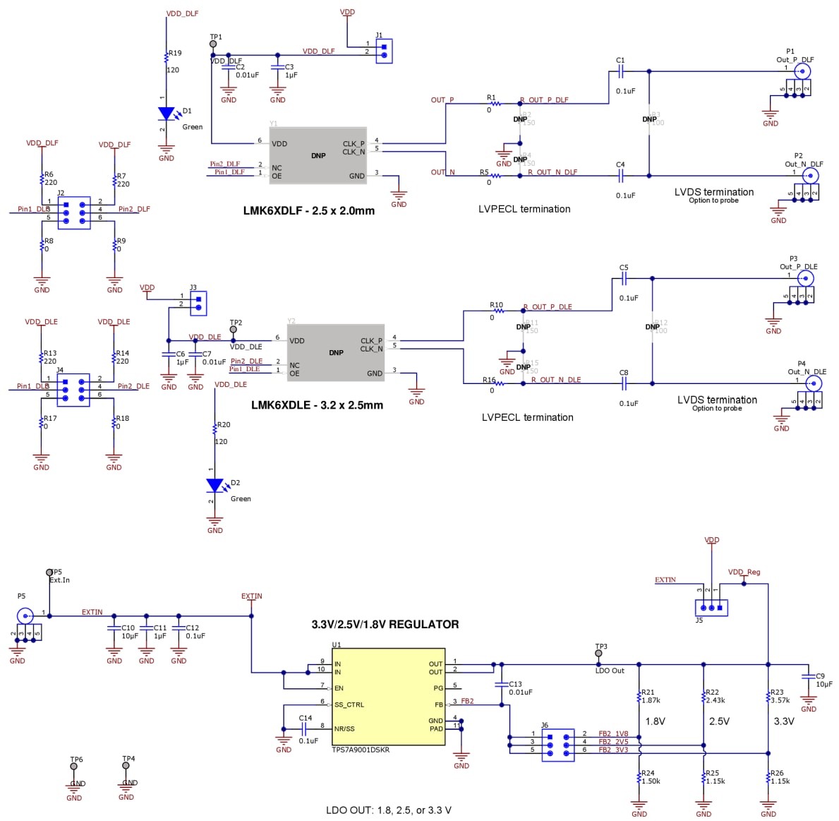
  • Unterstützt 4-pin-oder 6-pin-standard-Oszillatoren von 3,2 mm x 2,5 mm und 2,5 mm x 2 mm
  • Festfrequenz-Oszillator mit der BAW-Technologie von TI
  • Versorgungsspannungsoptionen von 1,8 V, 2,5 V oder 3,3 V

Verbindungsdiagramm

Texas Instruments LMK6EVM Evaluierungsmodul

Schaltplan

Schaltplan - Texas Instruments LMK6EVM Evaluierungsmodul
Veröffentlichungsdatum: 2023-01-27 | Aktualisiert: 2023-03-01