Texas Instruments Texas Instruments LMR1420x Serie SIMPLE SWITCHER® Abwärts-Spannungsregler

Die Texas Instruments LMR1420x SIMPLE SWITCHER® Abwärts-Spannungsregler sind PWM DC/DC Buck-Regler (Abwärtsregler). Sie weisen einen breiten Eingangsbereich von 4,5V-42V auf und sind für eine Vielzahl von Anwendungen, wie Leistungsanpassung von ungeregelten Spannungsquellen, geeignet Dies Spannungsregler weisen einen internen Schalter mit niedrigem RDSON (0.9Ω typisch) internen Schalter für maximalen Wirkungsgrad (85% typisch) auf. Die Betriebsfrequenz ist fest auf 1,25MHz eingestellt, was die Verwendung von kleinen externen Komponenten ermöglicht, während die Ausgangsspannungswelligkeit gleichbleibend niedrig bleibt. Über den Abschalt-Pin kann mit Hilfe eines externen RC-Kreises ein Sanftanlauf implementiert werden. So kann der Benutzer die Sanftanlaufzeit an die spezifischen Anwendungen anpassen. Der LMR14203 ist für einen Laststrom von bis zu 300mA optimiert, der LMR14206 ist für einen Laststrom von 600mA bei einer Nenn-Feedbackspannung von 0,765V optimiert. Weitere Merkmale sind: Übertemperaturabschaltung, VIN-Unterspannungsabschaltung sowie Gate-Treiber-Unterspannungsabschaltung. Der LMR1420x ist in einem TSOT-6L-Gehäuse mit niedrigem Profil erhältlich.

LMR14203 is optimized for up to 300mA load current, and the LMR14206 is optimized for up to 600mA load current with a 0.765V nominal feedback voltage. Additional features include thermal shutdown, VIN undervoltage lockout, and gate drive undervoltage lockout. The LMR1420x is available in a low-profile TSOT-6L package.

Merkmale

  • Input voltage range of 4.5V to 42V
  • Output voltage range of 0.765V to 34V
  • 1.25MHz switching frequency
  • Low shutdown Iq, 16μA typical
  • Short circuit protected
  • Internally compensated
  • Soft-start function
  • Thin SOT23-6 package (2.97 x 1.65 x 1mm)

Applikationen

  • Point-of-load conversions from 5V, 12V, and 24V rails
  • Space-constrained applications
  • Battery powered equipment
  • Industrial distributed power applications
  • Power meters
  • Portable hand-held instruments

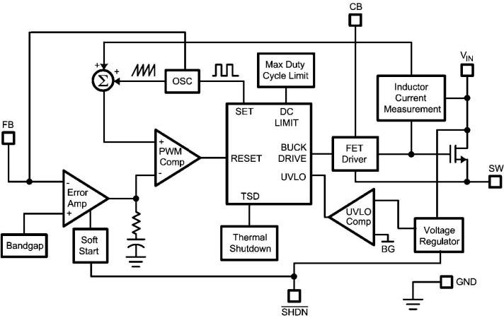
Block Diagram

Texas Instruments Texas Instruments LMR1420x Serie SIMPLE SWITCHER® Abwärts-Spannungsregler
Veröffentlichungsdatum: 2012-07-20 | Aktualisiert: 2022-03-11