Texas Instruments LMR36503E-Q1 DC/DC-Abwärtswandler
Die Texas Instruments LMR36503E-Q1 DC/DC-Abwärtswandler sind Synchronwandler von 65 V, 0,3 A, die eine hervorragende EMI-Leistung bieten und Eingangsspannungstransienten von bis zu 70 V verarbeiten können. Diese Wandler können in einer großen Auswahl von Tastverhältnissen und Schaltfrequenzen arbeiten, einschließlich Sub-AM bei 400 kHz und oberhalb des AM-Bandes bei 2,2 MHz. Die LMR36503E-Q1 DC/DC-Wandler verwenden eine Spitzenmodus-Steuerungsarchitektur mit interner Kompensation und gewährleisten einen stabilen Betrieb mit minimaler Ausgangskapazität. Die Wandler sind gemäß AEC-Q100 für Fahrzeuganwendungen zugelassen. Der LMR36503E-Q1 wird in der Karosserieelektronik, im Infotainment und in fortschrittlichen Fahrerassistenzsystemen (FAS) eingesetzt.Der LMR36503E-Q1 DC/DC-Wandler verfügt über eine PGOOD-Flag, das eine genaue Anzeige des Ausgangsspannungsstatus liefert und einen externen Wächter überflüssig macht. Dieser Wandler ist mit einer MODE/SYNC-Pin-Variante ausgestattet, die bei der Synchronisierung mit einem externen Taktgeber hilft. Der LMR36503E-Q1 DC/DC-Wandler ist in einem 2 mm x 2 mm HotRod™-Gehäuse mit benetzbaren Flanken erhältlich.
Merkmale
- AEC-Q100 qualifiziert für Fahrzeuganwendungen:
- Gerätetemperaturklasse 0: -40 °C bis 150 °C, TA
- Entwickelt für Anwendungen im Automobilbereich:
- -40°C bis +175 °C Sperrschichttemperaturbereich
- 3 V (Schwellenspannung) bis 65 V breiter Eingangsspannungsbereich
- Synchronisierbar mit MODE/SYNC-Pin-Variante
- Pseudo-zufällige Frequenzspreizspektrum kompatibel mit CISPR 25 EMI-Standard
- Einstellbare und 3,3 V feste Ausgangsspannung sind verfügbar
- 200 kHz auf 2,2 MHz einstellbare Schaltfrequenzen mit RT-Pin-Ausführung
- >70 % Wirkungsgrad bei 5-mA-Strom:
- 4 µA IQ (schaltend) auf 24 VIN bis 3,3 VOUT (feste Ausgangsoption)
- Miniaturdesign und niedrige Komponentenkosten:
- 2 mm × 2 mm HotRod™-Gehäuse mit benetzbaren Flanken
- Interne Kompensation
- Pin-kompatibel mit LMR36503-Q1 (65 V, 300 mA)
Applikationen
- Karosserieelektronik und -beleuchtung
- Infotainment und Kombiinstrumente
- ADAS
Vereinfachtes Schaltplan-Diagramm
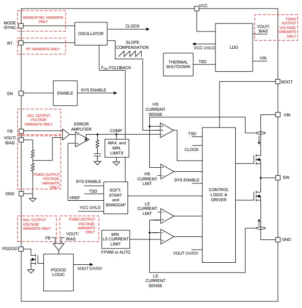
Funktionales Blockdiagramm
Weitere Ressourcen
Veröffentlichungsdatum: 2024-07-23
| Aktualisiert: 2025-05-15
