Texas Instruments LMR43606MQ3EVM-2M Evaluierungsmodul

Das Evaluierungsmodul LMR43606MQ3EVM-2M von Texas Instruments ist eine vollständig bestückte und getestete Schaltung zur Evaluierung des Abwärtsspannungswandlers LMR43606-Q1. Dieses Modul bietet einen Eingangsspannungsbereich von 3,5 V bis 36 V und eine Ausgangsspannung von 3,3 V bei einer Last von bis zu 600 mA. Das Evaluierungsmodul LMR43606MQ3EVM-2M enthält einen EMI-Filter und einfach zu bedienende Testpunkte für SYNC-, PGOOD-, EN-, VIN-, VCC-, VOUT- und GND-Pins. Dieses Modul eignet sich hervorragend für fortschrittliche Fahrerassistenzsysteme, Infotainment- und Kombisysteme sowie Karosserieelektronik und -beleuchtung.

Merkmale

  • Evaluiert den LMR43606-Q1 Abwärtsspannungswandler
  • Umfasst einen EMI-Filter, der mit den VIN_EMI- und GND_EMI-Eingängen verbunden ist
  • EMI-Filter-Eingangsbypass mit VIN- und GND-Eingängen verbunden
  • Einfach zu verwendende Testpunkte für SYNC-, PGOOD-, EN-, VIN-, VCC-, VOUT- und GND-Pins
  • 2,2 MHz Schaltfrequenz
  • Freigabe des Eingangssignals über Steckbrücken möglich
  • PGOOD-Ausgangssignal über Steckbrücken verfügbar
  • FPWM-/PFM-Auswahl ist über Steckbrücken möglich

Applikationen

  • Erweiterte Fahrerassistenzsysteme (Radar-ECU)
  • Infotainment- und Kombi-Systeme
    • Haupteinheit
    • eCall
  • Karosserieelektronik und -beleuchtung

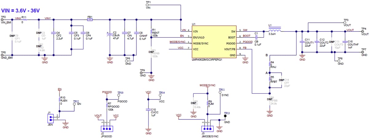
Schaltplan

Schaltplan - Texas Instruments LMR43606MQ3EVM-2M Evaluierungsmodul
Veröffentlichungsdatum: 2024-04-26 | Aktualisiert: 2024-05-09