Texas Instruments LMS3635-Q1 und LMS3655/-Q1 Abwärtswandler
Die synchronen 36V-Abwärtswandler LMS3635-Q1 und LMS3655/LMS3655-Q1 von Texas Instruments sind für Hochleistungsapplikationen optimiert und bieten eine Ausgangsspannung von 3,3 V, 5 V oder einen einstellbaren Ausgang von 1 V bis 15 V. Ein nahtloser Übergang zwischen PWM- und PFM-Modi sorgt zusammen mit einem niedrigen Ruhestrom für eine hohe Effizienz und überlegene transiente Reaktionen bei allen Lasten. Hochentwickelte Hochgeschwindigkeits-Schaltkreise ermöglichen es dem LMS3655-Q1, einen Eingang von 24 V auf einen Ausgang von 3,3 V bei einer festen Frequenz von 400 kHz zu regeln und gleichzeitig einen kontinuierlichen Laststrom von 5,5 A zu ermöglichen. Eine innovative Frequenz-Foldback-Architektur ermöglicht es diesem Bauteil, einen 3,3-V-Ausgang von einer Eingangsspannung von nur 3,5 V zu regeln. Die Eingangsspannung kann bis zu 36 V betragen, mit einer Übergangstoleranz von bis zu 42 V, wodurch das Design des Eingangsüberspannungsschutzes erleichtert wird. Die Bauelemente LMS3635-Q1 und LMS3655-Q1 sind gemäß AEC-Q100 für Automotive-Applikationen zugelassen.Merkmale
- 96 % Spitzenleistung während der Umwandlung von 12 V auf 5 V
- Geringes EMI- und Schaltrauschen
- Minimiertes Schalterknoten-Überschwingen
- Pseudo-zufälliges Streuspektrum
- Feste Schaltfrequenz 400 kHz (±10 %)
- –40 °C bis 150 °C Sperrschichttemperaturbereich
- Externe Frequenzsynchronisierung
- Reset-Ausgang mit internem Filter und 3 ms Freigabe-Timer
- Automatischer Leichtlastmodus für verbesserte Effizienz
- Pin-wählbarer erzwungener Pulsweitenmodulations-Modus
- Integrierte Kompensation, Sanft-Anlauf, Strombegrenzung, Überhitzungsschutz und UVLO
- 0,35-V Dropout mit 3,5 A Last bei 25 °C (typisch)
- 32 µA IQ_VIN: Ruhestrom bei 3,3 VOUT und Nulllast (typisch)
- 5,5 A Kontinuierlicher Laststrom
- Einstellbare Ausgangsspannung von 1 V bis 20 V
- ±1,5 % Referenzspannungstoleranz
- 4 mm × 5 mm, 0,5 mm Rastermaß, SON-Gehäuse
Applikationen
- Rauschempfindliche medizinische Applikationen
- Telekommunikation
- Industrielle Hochleistungsapplikationen
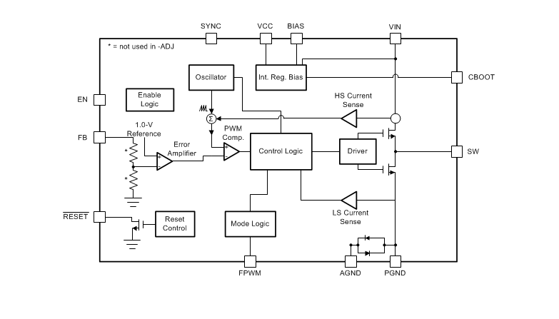
Blockdiagramm
Veröffentlichungsdatum: 2017-10-20
| Aktualisiert: 2022-07-05
