Texas Instruments LMZ217xx SIMPLE SWITCHER® Nano-Module

Die LMZ217xx SIMPLE SWITCHER® Nano-Module von Texas Instruments sind benutzerfreundliche Abwärts-DC-DC-Lösungen, die Lasten bis 650mA (LMZ21700) oder 1000mA (LMZ21701) in Anwendungen mit begrenztem Platzangebot treiben können. Für den Normalbetrieb sind lediglich ein Eingangskondensator, ein Ausgangskondensator, ein Softstart-Kondensator und zwei Widerstände erforderlich. Die Hauptmerkmale für diese Bauteile sind ein integrierter Induktor, eine einstellbare Ausgangsspannung, eine integrierte Kompensation, eine einstellbare Soft-Start-Funktion sowie Power Good- und Enable-Pins. Typische Anwendungen sind Point-of-Load-Umwandlung, Anwendungen mit begrenztem Platzangebot und LDO-Ersatz.

Merkmale

  • Integrated inductor
  • Miniature 3.5mm × 3.5mm × 1.75mm package
  • 35mm2 solution size (single-sided)
  • -40°C to +125°C junction temperature range
  • Adjustable output voltage
  • Integrated compensation
  • Adjustable soft-start function
  • Starts into pre-biased loads
  • Power Good and enable pins
  • Seamless transition to power-save mode
  • Up to 650mA (LMZ21700) or 1000mA (LMZ21701) output current
  • Input voltage range of 3V to 17V
  • Output voltage range of 0.9V to 6V
  • Efficiency up to 95%
  • 1.5µA shutdown current
  • 17µA quiescent current

Applikationen

  • Point of Load Conversions from 3.3V, 5V, or 12V Input Voltage
  • Space Constrained Applications
  • LDO Replacement

Videos

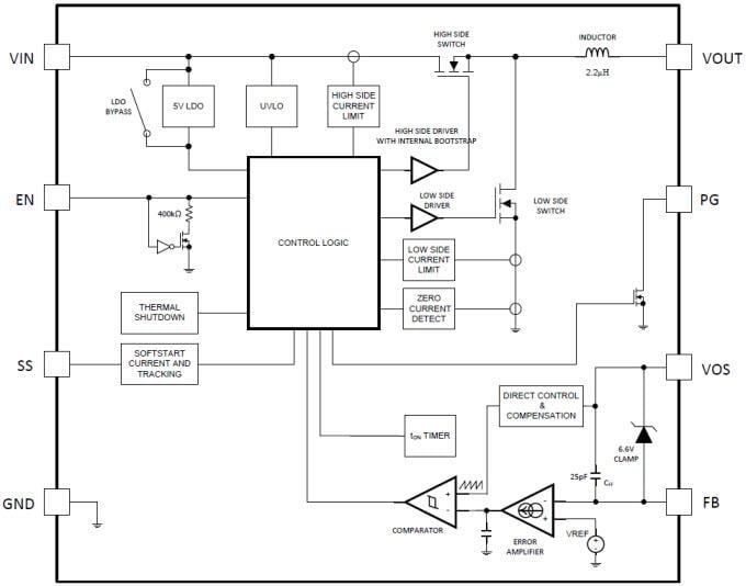
Functional Block Diagram

Blockdiagramm - Texas Instruments LMZ217xx SIMPLE SWITCHER® Nano-Module
Veröffentlichungsdatum: 2014-11-25 | Aktualisiert: 2025-12-11