Texas Instruments LP5866 6x18 LED-Matrix-Treiber
Der LP5866 6x18 LED-Matrix-Treiber von Texas Instruments integriert 6 MOSFETs für bis zu 108 LED-Punkte oder 36 RGB-LEDs. Die Treiber LP5866 unterstützen sowohl analoge Dimmverfahren als auch PWM-Dimmverfahren. Beim analogen Dimmen kann jeder LED-Punkt in 256 Schritten eingestellt werden. Für die PWM-Verdunkelung ermöglichen die integrierten konfigurierbaren 8-Bit- oder 16-Bit-PWM-Generatoren eine reibungslose und hörbare rauschfreie Verdunkelungssteuerung. Jeder LED-Punkt kann auch willkürlich einer 8-Bit-Gruppen-PWM zugeordnet werden, um eine Verdunkelungssteuerung zusammen zu erzielen.Der LP5866 von Texas Instruments implementiert einen vollständig adressierbaren SRAM zur Reduzierung des Datenverkehrs. Die Ghost-Löschungsschaltung ist integriert, um sowohl ein Upside- als auch ein Downside-Ghosting zu eliminieren. Die LP5866 unterstützt auch die Funktionen zur Erkennung von offenen und kurzen LEDs. Sowohl 1 MHz (maximal) I2C als auch 12 MHz (maximal) SPI sind in LP5866verfügbar.
Merkmale
- LED-Matrix-Topologie
- 18 Konstantstromsenken mit 6 Scan-Schaltern für 108 LED-Punkte
- Konfigurierbar für 1 bis 6 Scan-Schalter
- Betriebsspannungsbereich
- VCC/VLED Bereich: 2,7 V bis 5,5 V
- Logikstifte kompatibel mit 1,8 V, 3,3 V, und 5 V
- Flexible Verdunkelungsoptionen
- Individuelle EIN- und AUS-Steuerung für jeden LED-Punkt
- Analoge Verdunkelung (Stromverstärkungsregelung)
- Globale 3-Bit-Maximal-Stromeinstellung (MC) für alle LED-Punkte
- Drei Gruppen von 7-Bit-Farbstromeinstellungen (CC) für Rot, Grün und Blau
- Individuelle 8-Bit-Punktstromeinstellung (DC) für jeden LED-Punkt
- PWM-Verdunkelung mit hörbarer, rauschfreier Frequenz
- Globale 8-Bit-PWM-Verdunkelung für alle LED-Punkte
- Drei programmierbare Gruppen von 8-Bit-PWM-Verdunkelung für eine willkürliche LED-Punkt-Zuordnung
- Individuelle 8-Bit- oder 16-Bit-PWM-Verdunkelung für jeden LED-Punkt
- Acht Konstantstromsenken mit hoher Präzision
- 0,1 mA bis 50 mA pro Stromsenke bei VCC ≥ 3,3 V
- Fehler zwischen den Bauteilen: ±3 %, wenn Kanalstrom = 50 mA
- Fehler zwischen den Kanälen: ±3 %, wenn Kanalstrom = 50 mA
- Phasenverschiebung für symmetrische Transientenleistung
- Ultra-niedriger Stromverbrauch
- Shutdown-Modus: ICC ≤ 1uA wenn EN = Low
- Standby-Modus: ICC ≤ 10uA wenn EN = High und CHIP_EN = 0 (Daten bleiben erhalten)
- Aktiver Modus: ICC = 4,3 mA (typ.) wenn Kanalstrom = 5 mA
- Vollständig adressierbarer SRAM zur Reduzierung des Datenverkehrs
- Erkennung einzelner offener LED-Punkte/Kurzschlüsse
- Deghosting und geringe Helligkeitskompensation
- Schnittstellenoptionen
- 1 MHz (max.)I2C-Schnittstelle, wenn IFS = niedrig
- 12 MHz (max.) SPI-Schnittstelle, wenn IFS = Hoch
Applikationen
- LED-Animation und Anzeige für
- Tastatur-, Maus- und Gaming-Zubehör
- Große und Smart-Haushaltsgeräte
- Smart-Lautsprecher, drahtgebundene und drahtlose Lautsprecher
- Audio-Mischer, DJ-Ausrüstung und Rundfunk
- Zugangsausrüstung, Schalter und Server
- Konstantstromsenken für optisches Modul
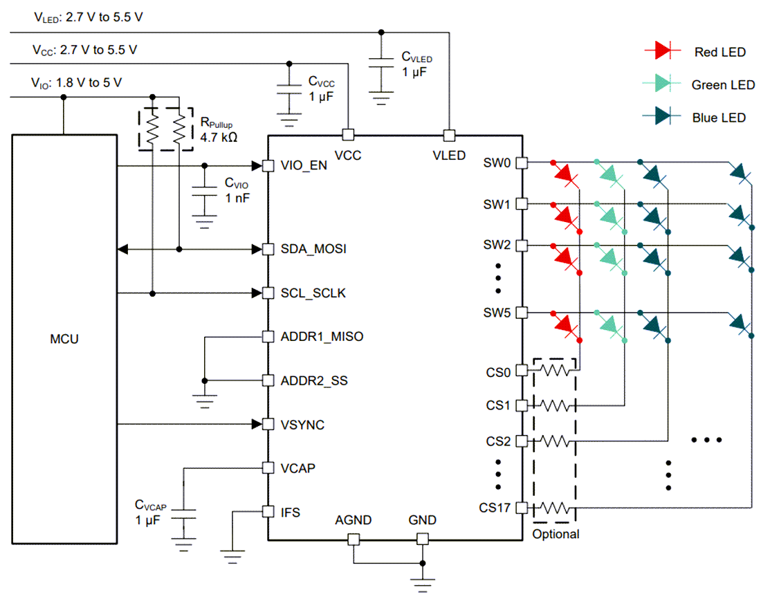
Vereinfachter Schaltplan
Veröffentlichungsdatum: 2022-03-14
| Aktualisiert: 2024-04-19
