Texas Instruments LP8868-Q1 Multi-Topologie-LED-Treiber
Die Multi-Topologie-LED-Treiber LP8868-Q1 von Texas Instruments sind nicht-synchrone Multi-Topologie-Treiber mit einer Stromstärke von 4 A, die induktives Schnelldimmen unterstützen und einen Eingangsspannungsbereich von 4,5 V bis 65 V abdecken. Die Schaltfrequenz dieser LED-Treiber ist einstellbar und kann im Bereich von 100 kHz bis 2,2 MHz liegen. Sie verfügen optional über eine Streuspektrum-Funktion zur Verbesserung der EMI-Leistung. Die Bauelemente aus der LP8868-Q1-Baureihe unterstützen auch Standard-Kathodenanschlüsse und einschichtiges PCB-Design. Diese Treiber eignen sich ideal für Automobil-Infotainment, Automobil-Instrumentencluster, Heads-up-Displays (HUD) und Fahrzeugbeleuchtung. Die LP8868-Q1-Bauteile erfüllen die AEC-Q100-Qualifikation für den Einsatz in der Automobilbranche.Die LP8868-Q1-Treiber unterstützen vier Dimmoptionen, dazu gehören analoges Dimmen, PWM-Dimmen, Hybrid-Dimmen und flexibles Dimmen. Diese Treiber verfügen über umfangreiche Fehlererkennungsfunktionen: Erkennung von LED-Unterbrechungen und Kurzschlüssen, Erkennung von Leerlauf und Kurzschlüssen des Messwiderstands sowie konfigurierbarer Schutz vor thermischer Rückkopplung und Abschaltung.
Merkmale
- AEC-Q101-qualifiziert für Automobil-Applikationen:
- Temperaturklasse 1:
- 40 °C bis 125 °C, TA
- Temperaturklasse 1:
- Integrierter MOSFET für Buck-, Buck-Boost- und Boost-Topologie:
- Großer Eingangsspannungsbereich von 4,5 V bis 65 V
- Integrierter 5,2 A und 150 mΩ MOSFET
- 100 kHz bis 2,2 MHz Schaltfrequenzbereich
- Frequenzspreizung für niedrige EMI
- Hochpräzise Power-FET-Dimmung:
- Bis zu 4 A Ausgangsstrom in Buck-Topologie
- 256:1 analoge Verdunkelung
- 150 ns schnelle PWM-Verdunkelung
- Hybrides und flexibles Dimmen
- Vollständige Schutzfunktionen:
- Fehlerausgang
- Schutz der LED gegen Unterbrechung und Kurzschluss
- Strombegrenzung für jeden Zyklus
- Schalt-FET-Ausfallschutz
- Übertemperaturschutz
- Konfigurierbare thermische Foldback-Kurve
Applikationen
- Infotainment-Systeme für die Automobilindustrie
- Kombiinstrumente in der Automobilindustrie
- Heads-up-Displays (HUD)
- Automobilbeleuchtung
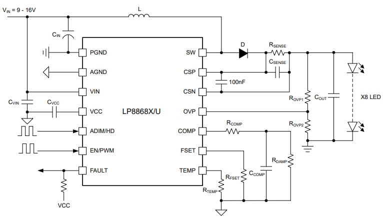
Applikationsschaltplan
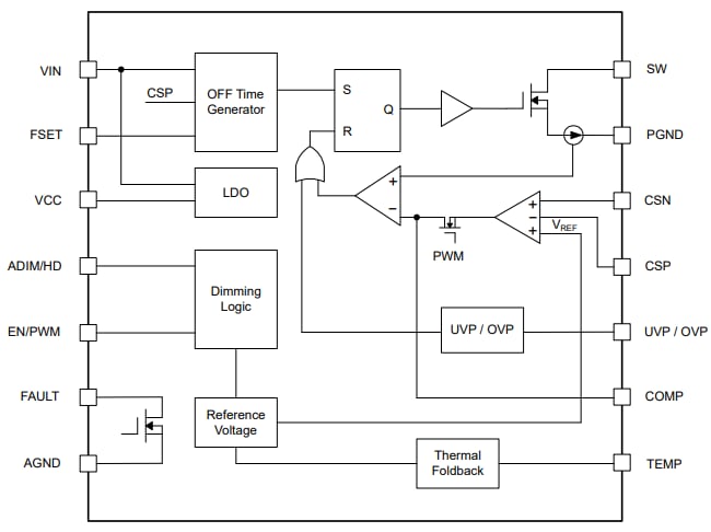
Blockdiagramm
Veröffentlichungsdatum: 2024-01-09
| Aktualisiert: 2025-09-18
