Texas Instruments LP886xC-Q1 Automotive-LED-Treiber
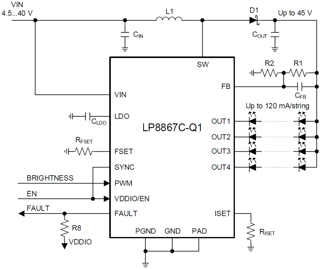
Der Texas Instruments LP886xC-Q1 Automotive-LED-Treiber ist ein benutzerfreundlicher LED-Treiber mit niedriger EMI und einem integrierten DC/DC-Wandler. Der DC/DC-Wandler unterstützt sowohl einen Aufwärts- als auch einen SEPIC-Modusbetrieb. Das Bauteil verfügt über drei oder vier hochpräzise Stromsenken, die für eine höhere Strombelastbarkeit kombiniert werden können. Darüber hinaus verfügt der DC/DC-Wandler über eine adaptive Ausgangsspannungssteuerung, die auf den LED-Durchlassspannungen basiert. Diese Funktion reduziert den Stromverbrauch, indem in allen Bedingungen die Spannung auf die niedrigst mögliche Stufe herabgesetzt wird. Für die Reduzierung von EMI unterstützt der DC/DC-Wandler eine Frequenzspreizung für die Schaltfrequenz und eine externe Synchronisierung mit einem dedizierten Pin. Eine große Auswahl von einstellbaren Frequenzen ermöglicht es dem LP8863xC-Q1, Störungen für das empfindliche Frequenzband zu verhindern.Zur Unterstützung von Stopp-, Start- und Lastabwurfbedingungen in Fahrzeugen liegt der Eingangsspannungsbereich für den LP886xC-Q1 bei 4,5 V bis 40 V. Darüber hinaus enthält der LP886xC-Q1 umfassende Fehlererkennungsfunktionen.
Merkmale
- AEC-Q101-qualifiziert für Fahrzeuganwendungen
- Bauteil-Temperatur Klasse 1: -40 °C bis +125 °C TA
- 120-mA-Drei-/Vierkanal-LED-Treiber für Automotive-LCD
- Hohes Verdunkelungsverhältnis von 10.000:1 bei 100 Hz
- Stromanpassung: 1 % (typisch)
- LED-Kettenstrom von bis zu 160 mA pro Kanal
- Ausgänge können extern für einen höheren Strom pro Kette kombiniert werden
- Integrierter Aufwärts- und SEPIC-Wandler für LED-Kettenstrom
- Eingangsspannungsbereich: 4,5 V bis 40 V
- Ausgangsspannung von bis zu 45 V
- Integrierter Schalt-FET von 3,3 A
- Schaltfrequenz von 300 kHz bis 2,2 MHz
- Schaltsynchronisationseingang
- Frequenzspreizung für niedrige EMI
- Schutzfunktionen und Fehlererkennung
- Fehlerausgang
- Eingangsspannungs-OVP, -UVLO
- Aufwärts-OVP
- SW-OVP
- Erkennung von LED-Kurzschlüssen und offenen Kreisläufen
- Thermische Abschaltung
Applikationen
- Hintergrundbeleuchtung für
- Automotive-Infotainment
- Automotive-Kombiinstrumente
- Smart-Spiegel
- Head-up-Displays (HUD)
Vereinfachter Schaltplan
Veröffentlichungsdatum: 2019-10-01
| Aktualisiert: 2025-03-11
