National Products from Texas Instruments LM5064 Negative Voltage System Power Management and Protection IC with PMBus
National Products from Texas Instruments LM5064 Negative Voltage System Power Management and Protection IC with PMBus

 Produktliste ansehen

Zusätzliche Ressourcen

National Products from TI LM5064 Energieverwaltungs- und Schutz-IC

National Products from Texas Instruments LM5064  Energieverwaltungs- und Schutz-IC mit PMBus für Negativspannungssysteme kombiniert einen leistungsstarken Hot-Swap-Kontroller mit einer PMBus-konformen SMBus/I²C-Schnittstelle, um die elektrischen Betriebszustand des Systems, verbunden mit einem Backplane-Leistungsbus, exakt zu messen, schützen und kontrollieren. Die National Products from TI LM5064 versorgt ununterbrochen in Echtzeit den Systemverwaltungs-Host via SMBus-Schnittstelle mit Informationen über Energie, Spannung, Strom, Temperatur und Fehlern. Die LM5064 Energieverwaltungs- und Schutz-IC-Kontrollblöcke besitzen eine einzigartige Hot-Swap-Bauweise mit Strom- und Energiebegrenzung zum Schutz des empfindlichen Schaltkreises. Ein schnell reagierender Leistungsschalter verhindert Beschädigungen, falls ein Kurzschluss am Ausgang auftreten sollte. National Products from TI LM5064 ist ideal für den Einsatz in vielen verschiedenen Anwendungen einschließlich Basisstations-Energieverteilersysteme, intelligente Solid State-Leistungsschalter und vieles mehr.

Features
  • Eingangsspannungsbereich: -10V bis -80V
  • Programmierbare 26mV oder 50mV Strombegrenzungsschwellen mit Energiebegrenzung (MOSFET-Verlustleistungsbegrenzung)
  • Echtzeit-Überwachung von VIN, VOUT, IIN, PIN, VAUX mit 12-Bit Auflösung und 1 kHz Samplerate
  • Konfigurierbarer Kurzschlussschutz für harten Kurzschluss
  • Konfigurierbarer Unter- und Überspannungsschutz
  • Remote-Temperaturmessung mit programmierbaren Warn- und Abschaltwerten
  • Erkennung und Meldung beschädigter MOSFETs
  • Energiemessgenauigkeit: ±4.5% über Temperatur
  • Dynamische Leistungsablesungen der durchschnittlichen Eingangsenergie
  • Durchschnitt von VIN, IIN, PIN und VOUT über programmierbare Intervalle zwischen 0.001 und 4 Sekunden
Anwendungen
  • Basisstations-Energieverteilersysteme
  • Intelligente Solid State-Leistungsschalter
  • -24V/-48V Industriesysteme

LM5064 Typischer Anwendungsschaltkreis

LM5064 Typical Application Circuit

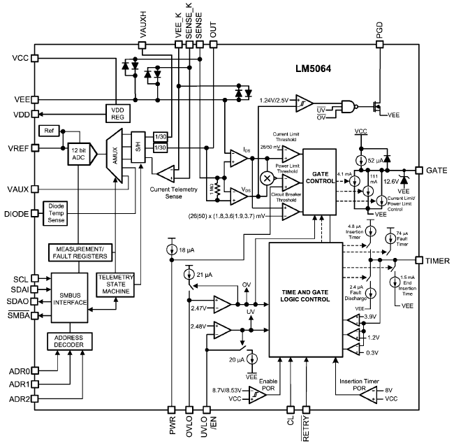
LM5064 Blockdiagramm

LM5064 Block Diagram
National Products from TI Videos
  • Texas Instruments
Veröffentlichungsdatum: 2012-04-02 | Aktualisiert: 2020-12-15