Texas Instruments LMX2531 Hochleistungs-Frequenz-Synthesizer

Texas Instrtuments LMX2531 Hochleistungs-Frequenz-Synthesizer

Der Texas Instruments LMX2531 Hochleistungs-Frequenz-Synthesizer umfasst eine vollständig integrierte Delta-Sigma-PLL und VCO mit vollständig integriertem Schwingkreis. Der dritte und vierte Pol sind auch integriert und einstellbar. Im TI LMX2531 Frequenz-Synthesizer ebenfalls enthalten sind integrierte, extrem gering rauschende und hochpräzise LDOs zur PLL und VCO, um den Schutz vor Versorgungsstörungen zu erhöhen und eine gleichmäßige Leistung abzugeben. Der TI LMX2531 kann zusammen mit einem hochwertigen Referenzoszillator sehr stabile, geräuscharme, lokale Oszillatorsignale für Auf- und Abwärtskonvertierungen in drahtlosen Kommunikationsgeräten erzeugen. Um sich an die verschiedenen Frequenzbänder anzupassen, ist der LMX2531 in verschiedenen Versionen erhältlich. Dieser TI Frequenz-Synthesizer eignet sich für eine Vielzahl von Anwendungen, einschließlich 3G- und 2G-Mobilfunk-Basisstationen sowie Wireless LAN und drahtlose Breitbandzugriffsysteme.

Merkmale
  • Mehrere Frequenzoptionen verfügbar
    • Frequenzen von: 553MHz-3,132MHz
  • PLL-Funktionen
    • Reihenfolge des Delta-Sigma-Modulators mit fraktioniertem N ist bis zur 4. Reihe programmierbar.
    • Reduzierung der FastLock/Zyklusänderung mit Timeout-Zähler
    • Teilweise integrierter, anpassbarer Schleifenfilter
    • Extrem niedriges Phasenrauschen und Störungen
  • VCO-Funktionen
    • Integrierter Schwinginduktor
    • Niedriges Phasenrauschen
  • Weitere Merkmale
    • Betrieb bei 2,8V bis 3,2V
    • Niedriger Abschaltstrom
    • 1,8V MICROWIRE-Unterstützung
Anwendungsbereiche
  • 3G-Mobilfunk-Basisstationen (WCDMA, TDSCDMA, CDMA2000)
  • 2G-Mobilfunk-Basisstationen (GSM/GPRS, EDGE, CDMA1xRTT)
  • Wireless LAN
  • Drahtloser Breitbandzugriff
  • Satellitenkommunikationssysteme
  • Drahtloser Funk
  • Automobilindustrie
  • CATV-Ausstattung
  • Messgeräte und Testausrüstungen
  • RFID-Leser
  • Daten-Wandler-Taktung
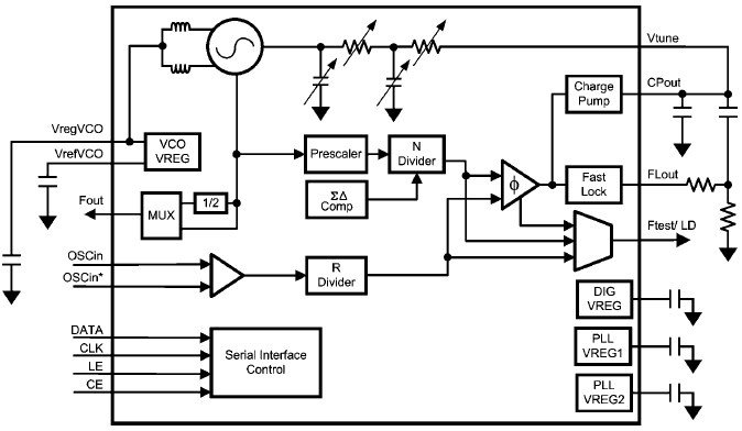
Blockdiagramm
Blockdiagramm

LMX2531 Testplatinen für Frequenzsynthesizer-System

Texas Instruments LMX2531 Testplatinen für Frequenzsynthesizer-System vereinfachen die Auswertung des LMX2531 PLL/VCO Synthesizer-Systems. Jede Platine ermöglicht alle Leistungsmessungen ohne dass eine zusätzliche Schaltkreisunterstützung erforderlich ist. Die Testplatinen bestehen aus einem LMX2531 Gerät und einem Kabelsatz. Der Kabelsatz ist mit der Testplatine für den Anschluss an einen PC über einen parallelen Drucker-Port gebündelt. Mittels einer MICROWIRE™ Serienport-Emulation kann die im Lieferumfang enthaltene CodeLoader Software auf einem PC betrieben werden, um die interne Registerprogrammierung für die Auswertung und Messung des LMX2531 zu ermöglichen. Zusätzlich zu diesem Kabelsatz ist außerdem eine Microwire-Pufferplatine enthalten. Diese Pufferplatine stellt sicher, dass die korrekten Spannungsstufen an die Microwire-Eingänge bereitgestellt werden. Außerdem wird dadurch das digitale Rauschen von Computern durch den parallelen Port reduziert.

Teile-Nr.FrequenzDatenblatt
Wird geladen Erste Vorherige Nächste Letzte
  • Texas Instruments
Veröffentlichungsdatum: 2012-04-30 | Aktualisiert: 2022-03-11