Texas Instruments TPS92550 / TPS92551 450 mA Konstantstrom-LED-Abwärtsregler
Das LED-Treiber-Mikromodul mit Konstantstrom TPS92550 für Buck-Anwendungen von Texas Instruments steuert in einer Einfachkette einen LED-Strom von 450 mA für max. 10 LEDs (max. 14 W), wogegen der Constant Current Buck LED Driver Micro-Module TPS92551 einen max. LED-Strom von 450 mA in einer Einfachkette für 16 LEDs (max. 23 W) steuert. Die National Products LED-Teiber-Mikromodule von TI vereinen alle Leistungskomponenten einschließlich des Leistungsinduktors. Das TPS92550 und das TPS92551 bieten eine vollständig schlüsselfertige, hoch effiziente Lösung für eine große Vielfalt von Einfachketten-LED-Beleuchtungsanwendungen mit einem Wirkungsgrad des TPS92550 bis zu bis zu 96 % bzw. 95 % des TPS92551. Das TPS92550 ist für Eingangsspannungen von 4,5 V bis 60 V ausgelegt und stellt standardmäßig einen LED-Strom von 350 mA bereit. Das TPS92551 ist für Eingangsspannungen von 4,5 V bis 60 V ausgelegt und stellt standardmäßig einen LED-Strom von 350 mA bereit. Die LED-Ströme dieser Komponenten sind durch Hinzuschalten eines einzelnen Außenwiderstandes von 300 mA bis 450 mA einstellbar. Die NSC LED-Treiber sind idealerweise für eine Vielzahl von allgemeinen Beleuchtungsanwendungen und Beleuchtungsanwendungen für Architektur geeignet.TPS92551 accepts an input voltage ranging from 4.5V to 60V and also delivers a 350mA LED current as default. The LED currents of these devices are adjustable from 300mA to 450mA by charging a single external resistor. These NSC LED drivers are ideal for use in a variety of general and architecture lighting applications.
Merkmale
- TPS92550
- Integrated all power components including the power inductor
- Wide input voltage range: 4.5V - 36V
- Constant switching frequency at 400kHz
- High contrast ratio (Minimum dimming current pulse width <16µs)
- Drives up to 10 LEDs in series at 36V input
- ±3.6% typical LED current accuracy
- LED current adjustable from 300mA to 450mA
- Up to 96% efficiency
- Input Under-Voltage Lock-Out (UVLO)
- Compatible with ceramic and low ESR capacitors
- Low Electro Magnetic Interference(EMI) complies with EN55015 standard
- LED open and short circuit protections
- -40˚C to +125˚C junction temperature range
- TPS92551
- Integrated all power components including the power inductor
- Wide input voltage range: 4.5V - 60V
- Constant switching frequency at 800kHz
- High contrast ratio (Minimum dimming current pulse width <16µs)
- Drives up to 16 LEDs in series at 60V input
- ±3.5% typical LED current accuracy
- LED current adjustable from 300mA to 450mA
- Up to 95% efficiency
- Input Under-Voltage Lock-Out (UVLO)
- Compatible with ceramic and low ESR capacitors
- Low Electro Magnetic Interference (EMI) complies with EN55015 standard
- LED open and short circuit protections
- -40˚C to +125˚C junction temperature range
Applikationen
- General Lighting
- Desk Lamps
- Cabinet Lamps
- Decorative Lamps
- Street Lamps
- Architecture Lighting
- Recess Lights
- Spot Lights
- Underwater Lights
Additional Resources
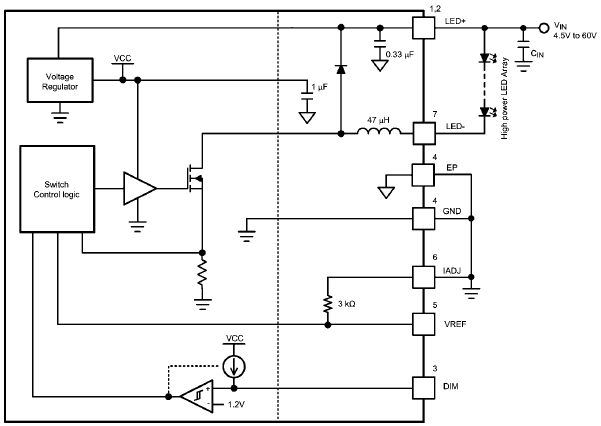
Block Diagram
Veröffentlichungsdatum: 2012-06-14
| Aktualisiert: 2022-03-11
