Texas Instruments OPA1671 Audio-Operationsverstärker

Der Texas Instruments OPA1671 Audio-Operationsverstärker ist ein rauscharmer Verstärker mit großer Bandbreite und geringer Verzerrung, der im Rail-to-Rail-Eingangs- und -Ausgangsbetrieb betrieben wird. Das Bauteil bietet eine ausgezeichnete Kombination von Niederspannungsrauschen, Stromrauschen und Eingangskapazität, die eine hohe Leistung in einem großen Bereich von Audio- und Industrieapplikationen ermöglicht. Die einzigartige interne Topologie des OPA1671 liefert eine sehr geringe Verzerrung (-109 dB), während ein Leistungsversorgungsstrom von nur 940 A verbraucht wird. Durch die große Bandbreite (13 MHz) und die hohe Anstiegsrate (5 V/µs) ist der OPA1671 eine ausgezeichnete Wahl für Audio mit hoher Gain und die Industrie-Signalkonditionierung. Der OPA1671 ist in einem SC-70-Gehäuse verfügbar, das für den erweiterten Industrie-Temperaturbereich (-40 °C bis +125 °C) ausgelegt ist.

Merkmale

  • Rauscharm
    • 4 nV/√Hz bei 10 kHz
    • 4,7 fA/√Hz bei 1 kHz
  • Geringe Verzerrung: –109 dB (0,00035 %)
  • Große Gain-Bandbreite: 13 MHz
  • Rail-to-Rail-Eingang und -Ausgang
  • Niedriger Versorgungsspannungsbetrieb: 1,7 V bis 5,5 V
  • Niedrige Eingangskapazität
    • Differential: 6 pF
    • Gleichtakt: 2,5 pF
  • Niedriger Eingangs-Bias-Strom: 10 pA
  • Stromsparender Versorgungsstrom: 940 µA
  • Industriestandard-Gehäuse: SC-70

Applikationen

  • Mikrofon-Vorverstärker
  • Hilfs-Leitungseingänge/-ausgänge
  • Aktive Filterschaltungen
  • Transimpedanzverstärker
  • Spannungsbuffer

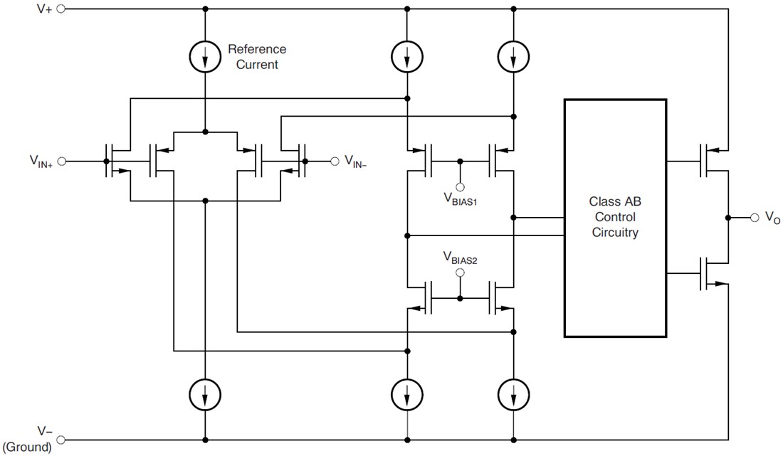
Funktionales Blockdiagramm

Blockdiagramm - Texas Instruments OPA1671 Audio-Operationsverstärker
Veröffentlichungsdatum: 2019-03-07 | Aktualisiert: 2025-03-05