Texas Instruments OPA2834 Hochgeschwindigkeits-Operationsverstärker

Texas Instruments OPA2834 Hochgeschwindigkeits-Operationsverstärker verfügen über zwei Kanäle, einen extrem geringen Stromverbrauch, einen Rail-to-Rail-Ausgang, einen Negativ-Rail-Eingang und eine Spannungsrückkopplung (VFB). Die OPA2834 Operationsverstärker sind für den Betrieb über einen Stromversorgungsbereich von 2,7 V bis 5,4 V mit einer einzigen Versorgung oder ±1,35 V bis ±2,7 V mit einer doppelten Versorgung ausgelegt. Die Verstärker verbrauchen nur 170 µA pro Kanal und bieten mit einer Bandbreite mit Verstärkungsfaktor Eins von 50 MHz ein branchenführendes Performance-zu-Leistungsverhältnis für Rail-to-Rail-Verstärker.

Der OPA2834 bietet ein hervorragendes Verhältnis von Bandbreite zu IQ für batteriebetriebene und tragbare Applikationen, bei denen ein geringer Stromverbrauch von entscheidender Bedeutung ist. Die OPA2834 Hochgeschwindigkeits-Operationsverstärker zeichnen sich durch eine sehr geringe Verzerrung aus und eignen sich daher sehr gut für Datenerfassungssysteme und einen Mikrofonvorverstärker.

Merkmale

  • Extrem geringer Stromverbrauch:
    • Versorgungsspannung: 2,7 V bis 5,4 V
    • Ruhestrom (IQ): 170 µA/Kanal (typisch)
  • Bandbreite: 50 MHz (G = 1 V/V)
  • Anstiegsrate: 26 V/µs
  • Einschwingzeit (0,1 %): 88 ns (2-V-STEP)
  • HD2, HD3: –131 dBc, –146 dBc bei 10 kHz (2 VPP)
  • Eingangsspannungsrauschen: 12 nV/√Hz (f = 10 kHz)
  • Eingangs-Offset-Spannung: 350 µV (±1,9 mV max.)
  • Negativer Rail-Eingang, Rail-to-Rail-Ausgang (RRO)
    • Eingangsspannungsbereich: -0,2 V bis 3,9 V (5-Volt-Versorgung)
  • Betriebstemperaturbereich -40 °C bis +125 °C

Applikationen

  • Strommessung in Stromversorgungen
  • Stromsparende Signalkonditionierung
  • Batteriebetriebene Applikationen
  • Tragbare Sprachrecorder
  • Stromsparender SAR- und ΔΣ-ADC-Treiber
  • Tragbare Geräte

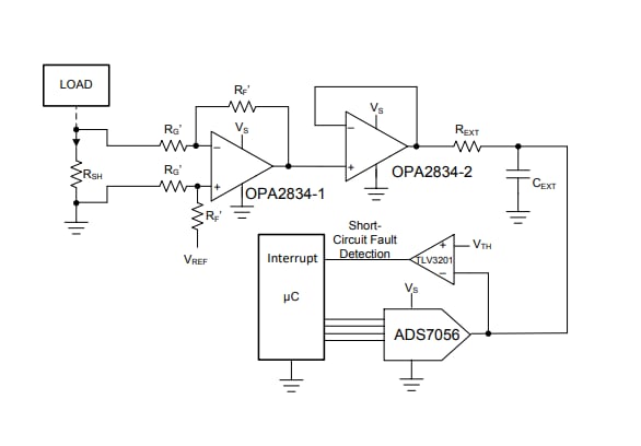
Blockdiagramm

Blockdiagramm - Texas Instruments OPA2834 Hochgeschwindigkeits-Operationsverstärker
Veröffentlichungsdatum: 2019-10-17 | Aktualisiert: 2024-01-02