Texas Instruments OPA375 Präzisions-Operationsverstärker (OPV)
Der Texas Instruments OPA375 Präzisions-Operationsverstärker (OPV) ist ein Universal-CMOS-Operationsverstärker, der rauscharme 3,7 nV/√Hz, ein niedriges Offset von 500 µV (max.) und eine große Bandbreite von 10 MHz bietet. Das geringe Rauschen und die große Bandbreite machen dieses Bauteil attraktiv für zahlreiche Applikationen, die eine gute Balance zwischen Kosten und Leistungsfähigkeit erfordern. Der Eingangsruhestrom unterstützt Applikationen mit einer hohen Quellimpedanz. Aufgrund des robusten Designs mit einem Verstärkungsfaktor Eins, integrierten RFI/EMI-Funkentstörfilter, keiner Phasenumkehr bei Übersteuerung und einem hohen Schutz vor elektrostatischen Entladungen wird den Entwicklern von Schaltungen eine einfache Handhabung ermöglicht. Die resistive Ausgangsimpedanz mit offenem Regelkreis ermöglicht eine einfache Stabilisierung auch bei viel höheren kapazitiven Lasten.Merkmale
- Geringes Breitband-Rauschen: 3,7 nV/√Hz
- Niedrige Offsetspannung: 500 µV (max.)
- Verstärkungsbandbreite: 10 MHz
- Geringer Eingangsruhestrom: 10 pA
- Rail-to-Rail-Ausgang
- Stabile Einsverstärkung
- Niedriger IQ: 890 µA/Kanal
- Gehäuse in Mikrogröße: SC70
- Großer Versorgungsbereich: 2,25 V bis 5,5 V
- ESD-Schutz: ±3.000 V Human Body Model (HBM)
Applikationen
- Fotodiodenverstärker
- Präzisionssensor-Frontends
- Analog-Digital-Wandler-Eingangstreiberverstärker
- Prüf- und Messgeräte
- Sensor-Feldtransmitter
- Wearable Verbraucherapplikationen
- Audioanlagen
- Medizinische Messgeräte
- Aktive Filter
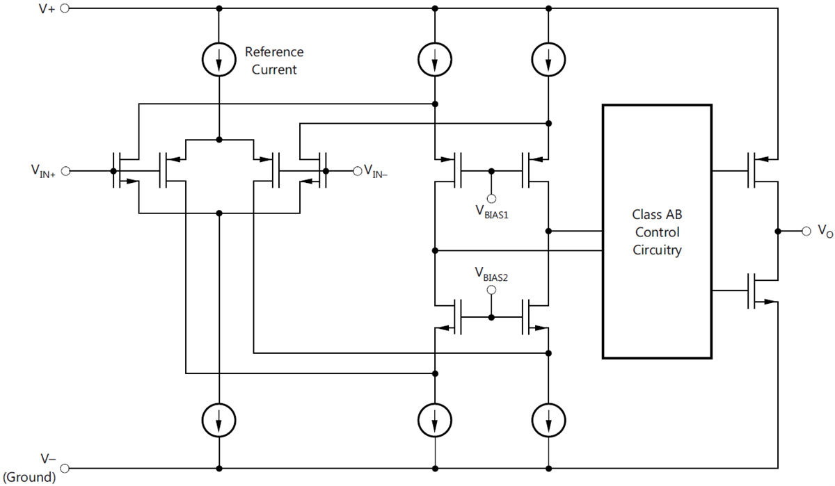
Funktionales Blockdiagramm
Veröffentlichungsdatum: 2018-06-19
| Aktualisiert: 2023-02-28
