Texas Instruments OPA810 Einkanal-Operationsverstärker
Texas Instruments OPA810 Einkanal-Operationsverstärker bieten einen Feldeffekttransistor(FET)-Eingang, eine Spannungsrückkopplung und einen Bias-Strom im Picoampere(PA)-Bereich. Der OPA810 Operationsverstärker verfügt über einen Verstärkungsfaktor Eins mit einem Kleinsignal, eine Bandbreite mit Verstärkungsfaktor Eins von 140 MHz und bietet eine ausgezeichnete DC-Präzision und eine dynamische AC-Leistung bei einem niedrigen Ruhestrom (IQ) von 3,7 mA pro Kanal.Der OPA810 Hochleistungs-Verstärker mit 27 V und 140 MHz wird mit dem proprietären Hochgeschwindigkeits-SiGe-BiCMOS-Prozess von TI hergestellt und erzielt erhebliche Leistungsverbesserungen gegenüber vergleichbaren FET-Eingangsverstärkern bei ähnlichem Ruhestrom. Der OPA810 verfügt über ein Verstärkungs-Bandbreitenprodukt (GBWP) von 70 MHz, eine Anstiegsrate von 200 V/µs und eine rauscharme Spannung von 6,3 nV/√Hz, wodurch er sich hervorragend für den Einsatz in einer großen Auswahl von High-Fidelity-Datenerfassungs- und Signalverarbeitungsapplikationen eignet. Der OPA810 liefert einen linearen Ausgangsstrom von 75 mA sowie Rail-to-Rail-I/Os und eignet sich hervorragend für den Antrieb von Optoelektronikkomponenten und Analog-Digital-Wandler(ADC)-Eingängen oder zur Pufferung von Digital-Analog-Wandler(DAC)-Ausgängen in schwere Lasten.
Die OPA810 Operationsverstärker sind über den erweiterten Industrietemperaturbereich von -40 °C bis +125 °C eingestuft. Der OPA2810 ist eine Zweikanal-Ausführung dieses Bauteils und in 8-Pin-SOIC-, SOT-23- und VSSOP-Gehäusen verfügbar.
Merkmale
- Verstärkungs-Bandbreitenprodukt: 70 MHz
- Kleinsignal-Bandbreite: 140 MHz
- Anstiegsrate: 200 V/µs
- Großer Versorgungsbereich: 4,75 V bis 27 V
- Rauscharm:
- Eingangsspannungsrauschen: 6,3 nV/√Hz (f = 500 kHz)
- Eingangsstromrauschen: 5 fA/√Hz (f = 10 kHz)
- Rail-to-Rail-Eingang und -Ausgang:
- FET-Eingangsstufe: 2 pA Eingangs-Bias-Strom (typisch)
- Hoher linearer Ausgangsstrom: 75 mA
- Eingangs-Offset: ±500 µV (max.)
- Offset-Drift: ±2,5 µV/°C (typisch)
- Geringer Stromverbrauch: 3,7 mA/Kanal
- Erweiterter Temperaturbetrieb: -40 °C bis +125 °C
- Zweikanal-Version: OPA2810
Applikationen
- Breitband-Fotodioden-Transimpedanzverstärker
- Analoge Ein-/Ausgangsmodule
- Impedanzmessungen
- Leistungsanalysatoren und Messgeräte
- Hoch-Z-Spannungs- und Strommessungen
- Datenerfassung
- Mehrkanal-Sensorschnittstellen
- Optoelektronische Treiber
Datasheets
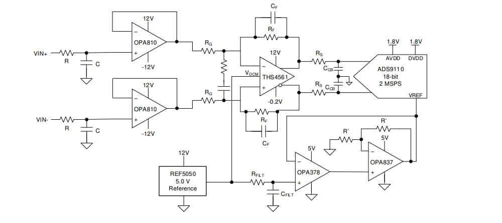
Blockdiagramm
