Texas Instruments OPA858 Breitband-Operationsverstärker
Texas Instruments OPA858 Breitband-Operationsverstärker mit CMOS-Eingängen sind eine ideale Lösung für Breitband-Transimpedanz- und Spannungsverstärker-Applikationen. Applikationen, bei denen hohe Bandbreiten mit geschlossenem Regelkreis an Transimpedanzverstärkungen erforderlich sind, die im Bereich von mehreren Zehn- bis Hundert-KΩs aktiviert werden, wenn das Bauteil als Transimpedanzverstärker (TIA) konfiguriert ist. Eine zusätzliche Funktion auf dem Bauteil ist ein Feedback-Pin (FB), der die Verbindung des Rückkopplungsnetzwerks zwischen dem Eingang und dem Ausgang vereinfacht. Der OPA858 ist für den Einsatz in optischen Time-of-Flight-Systemen (ToF) optimiert. In Kombination mit einem Hochgeschwindigkeits-Analog-Digital-Wandler (ADC) kann der OPA858 in LIDAR-Systemen mit hoher Auflösung mit einem Differential-Ausgangsverstärker für den Antrieb des ADCs eingesetzt werden.Merkmale
- Hohes Verstärkungs-Bandbreitenprodukt: 5,5 GHz
- Niedriges Eingangsspannungsrauschen: 2,5 nV/√Hz
- Anstiegsrate: 2.000 V/µs
- Niedrige Eingangskapazität:
- Gleichtakt: 0,6 pF
- Differential: 0,2 pF
- Großer Eingangsgleichtaktbereich:
- 1,4 V von positiver Versorgung
- Enthält eine negative Versorgung
- 2,5 VPP Ausgangsschwingung in der TIA-Konfiguration
- Versorgungsspannungsbereich: 3,3 V bis 5,25 V
- MOSFET-Eingänge mit
extrem geringem Bias-Strom und dekompensierter Verstärkung von ≥7 V/V (stabil): 10 pA - Ruhestrom: 20,5 mA
- Verfügbar in einem 8-Pin-WSON-Gehäuse
- Temperaturbereich: –40 bis +125 °C
Applikationen
- Hochgeschwindigkeits-Transimpedanzverstärker
- Laser-Entfernungsmessung
- Lidar-Empfänger
- Füllstandsgeber (optisch)
- Optische Zeitbereichsreflektometrie (OTDR)
- Verteilte Temperaturmesssysteme
- 3D-Scanner
- Time-of-Flight-Systeme (ToF)
- Autonome Fahrsysteme
Datasheets
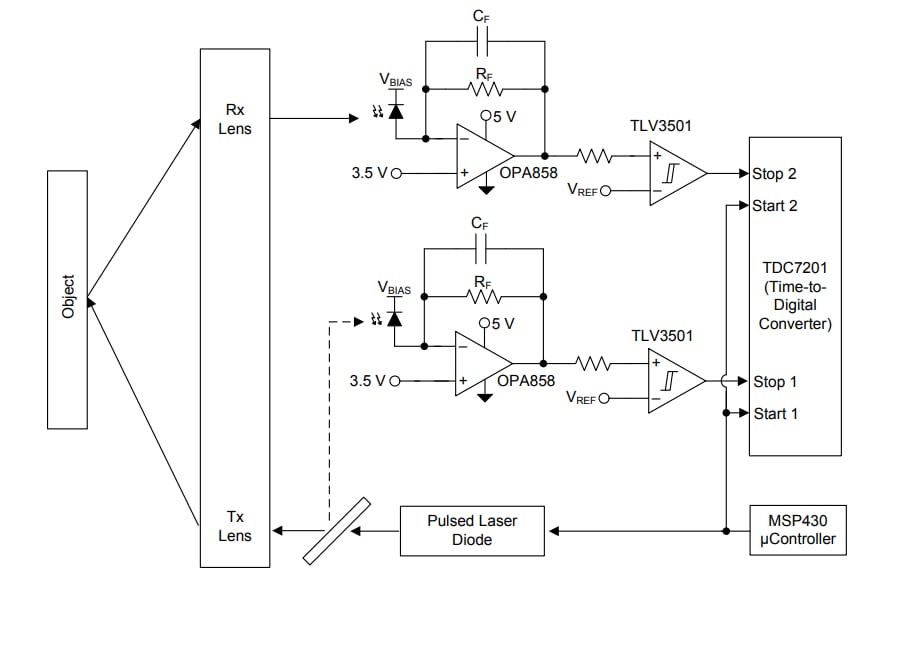
Blockdiagramm
Veröffentlichungsdatum: 2018-09-21
| Aktualisiert: 2025-07-10
