Texas Instruments PCM1841-Q1 Analog-zu-Digital-Wandler

Texas Instruments PCM1841-Q1 Analog-zu-Digital-Wandler (ADC) ist ein leistungsstarker BurrBrown™-Audio-Wandler, der bis zu vier analoge Kanäle unterstützt. Dieser Wandler bietet einen 2VRMS-Eingangsbereich bei Vollausschlag, Abtastraten von 8 kHz bis 192 kHz und einen rauscharmen MICBIAS 2,75-V-Ausgang. Der PCM1841-Q1 Wandler unterstützt eine integrierte Hochleistungs-Audio-Phasenregelschleife (PLL) und einen Hochpassfilter (HPF) zur DC-Entfernung. Dieser ADC verfügt über eine einzelne 3,3-V-Spannungsversorgung, 3,3 V oder 1,8 V I/O-Versorgung und eine automatische Abschaltung bei Verlust der Audio-Takte. Der PCM1841-Q1 Wandler ist ideal für eine Telematik-Steuereinheit, eine Fahrzeug-Haupteinheit, eine digitale Cockpit-Verarbeitungseinheit und ein Fahrzeug-Anzeigemodul. Die PCM1841-Q1 Bauteile sind für Fahrzeuganwendungen AEC-Q100-qualifiziert.

Der PCM1841-Q1 Wandler unterstützt Zeitmultiplexverfahren (Time-Division Multiplexing, TDM), I2S und links ausgerichtete (Left-Justified, LJ) Audioformate, die auf Hardware-Pin-Ebene konfigurierbar sind. Dieser Wandler arbeitet in einem Temperaturbereich von -40 °C bis 125 °C und wird in einem 24-poligen VQFN-Gehäuse geliefert.

Merkmale

  • 4-Kanal-Analogmikrofone oder Line-In-Mehrkanal-Hochleistungs-ADC
  • Leistung des ADC-Leitungs- und Mikrofon-Differentialeingangs:
    • Dynamikbereich:
      • Dynamic Range Enhancer mit 123 dB aktiviert
      • Dynamic Range Enhancer mit 123 dB deaktiviert
    • -98 dB THD+N
  • ADC-Differential von 2VRMS Eingangsspannung bei Vollausschlag
  • ADC-Abtastrate von 8 kHz bis 192 kHz (fS)
  • Hardware-Pin-Steuerungs-Konfigurationen
  • Filterauswahl mit linearer Phase oder niedriger Latenz
  • Automatische Abschaltung bei Verlust von Audio-Taktgebern
  • Integrierte Hochleistungs-Audio-PLL
  • Rauscharmer MICBIAS-Ausgang: 2,75 V
  • Flexible serielle Audio-Datenschnittstelle:
    • Auswahl des Controllers oder der Zielschnittstelle
    • 32-Bit, 4-Kanal TDM
    • 32-Bit, 2-Kanal TDM
    • 32-Bit, 2-Kanal I2S
    • 32-Bit, 2-Kanal links ausgerichtet (LJ)
  • 3,3-V-Betrieb mit einer einzigen Spannungsversorgung
  • I/O-Versorgungsbetrieb von 3,3 V oder 1,8 V
  • Stromverbrauch für Versorgung mit 3,3 AVDD:
    • 17 mW/Kanal bei 16 kHz Abtastrate
    • 18.4mW/Kanal bei 48 kHz Abtastrate

Applikationen

  • Telematik-Steuereinheit
  • Automotive-Haupteinheit
  • Digitale Cockpit-Verarbeitungseinheit
  • Automotive-Displaymodul

Vereinfachtes Blockdiagramm

Blockdiagramm - Texas Instruments PCM1841-Q1 Analog-zu-Digital-Wandler

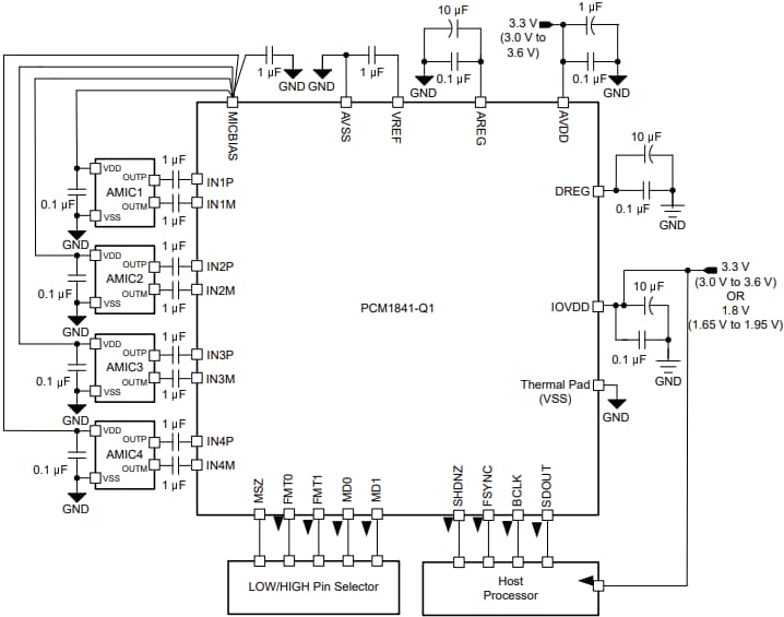
Typisches Applikations-Schaltungsdiagramm

Applikations-Schaltungsdiagramm - Texas Instruments PCM1841-Q1 Analog-zu-Digital-Wandler
Veröffentlichungsdatum: 2024-07-23 | Aktualisiert: 2025-05-15