Texas Instruments SN65HVD267 CAN-Transceiver
Die SN65HVD267 CAN-Transceiver von Texas Instruments erfüllen den Standard ISO1189-2, der die physische Schicht für das Hochgeschwindigkeits-CAN (Controller Area Network) definiert. Dieses Gerät ist für Datenraten von mehr als 2 Mpbs für CAN FD (CAN mit flexibler Datenrate), größer als 1 Mbps für CAN in kurzen Netzwerken ausgelegt. Der Transceiver ermöglicht eine verbesserte Timingspanne und höhere Datenraten in langen und hochbelasteten Netzwerken. Der SN65HVD267 bietet viele Schutzfunktionen zur Verbesserung der Bauteil- und CAN-Netzwerk-Robustheit. Das Bauteil bietet zusätzliche Funktionen, die eine einfache Konstruktion von redundanten und Mehrfach-Netzwerktopologien mit Fehleranzeige für höhere Sicherheit im CAN-System ermöglichen.Merkmale
- Erfüllt die Anforderungen der ISO-Norm 11898-2
- Turbo-CAN
- Spezifiziert für 2 Mbps CAN FD (CAN mit flexibler Datenrate)
- Kurze und symmetrische Laufzeitverzögerungszeiten und schnelle Schleifenzeiten für eine verbesserten Timingspanne
- Höhere Datenraten in CAN-Netzwerken
- I/O-Spannungsbereich unterstützt 3,3 V und 5 V Mikrocontroller
- Ideales passives Verhalten im ausgeschalteten Zustand
- Bus- und Logikkontakte mit Hochimpedanz (keine Last)
- Einschalten/ausschalten mit störungsfreiem Betrieb auf Bus
- Schutzmerkmale
- HBM ESD-Schutz übersteigt ±12 kV
- Bus-Fehlerschutz von -27 V bis 40 V
- Unterspannungsschutz auf Versorgungsanschlüssen
- Treiberdominantes Timeout (TXD DTO)
- SN65HVD267: Empfängerdominantes Timeout (RXD DTO)
- SN65HVD267: FAULT-Ausgangsanschluss
- Übertemperaturschutz
- Geeignet für den Betrieb von -40 °C bis 125 °C
Applikationen
- 5 Mbps Betrieb im CAN mit Netzwerken mit flexiblen Datenraten
- 1 Mbps Betrieb in hochbelasteten CAN-Netzwerken bis hinunter auf 10 kbps Netzwerke mit TXD DTO
- Industrielle Automatisierung, Steuerung, Sensoren und Antriebssysteme
- Gebäude-, Sicherheits- und Klimasteuerungs-Automatisierung
- Status und Steuerung von Basisstationen für Telekommunikation
- SN65HVD267: Funktionale Sicherheit mit redundanten und Mehrfach-Topologien in CAN-Netzwerken
- CAN-Bus-Standards wie z. B. CANopen, DeviceNet, NMEA2000, ARNIC825, ISO11783, CANaerospace
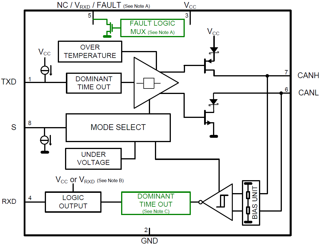
Funktionales Blockdiagramm
Veröffentlichungsdatum: 2017-05-16
| Aktualisiert: 2022-05-09
