Texas Instruments SN74LV240A Oktal-Buffer/Treiber
Texas Instruments SN74LV240A Octal Buffers/Drivers sollen die Leistung und Dichte von Takttreibern, 3-state Speicheradresstreibern und busorientierten Empfängern und Sendern verbessern. Diese Geräte mit invertierten Ausgängen arbeiten im Bereich von 2 Vcc bis 5,5 Vcc. Die SN74LV240A Puffer/Treiber sind als zwei 4-Bit-Puffer/Leitungstreiber mit separaten Eingängen zur Ausgangsfreigabe organisiert. Diese Geräte unterstützen den Mixed-Mode-Spannungsbetrieb an allen Ports. Die SN74LV240A Puffer/Treiber werden in Smartphones, Netzwerk-Switches und Wearables verwendet.Merkmale
- VCC Betrieb von 2 V bis 5,5 V
- Maximaler tpd von 6,5 ns bei 5 V
- Typische VOLP (Ausgangsmasseprellung) <0,8V bei VCC = 3,3 V, TA = 25 °C
- Typische VOHV (Ausgang VOH Unterschreitung) >2.3V bei VCC = 3,3 V, TA = 25 °C
- Unterstützt Mixed-Mode-Spannungsbetrieb an allen Ports
- Latchup-Leistung übertrifft 250 mA gemäß JESD 17
- Ioff unterstützt Einsetzen bei laufendem Betrieb, partiellen Abschaltmodus und Back-Drive-Schutz
Applikationen
- Smartphones
- Netzwerkschalter
- Wearables
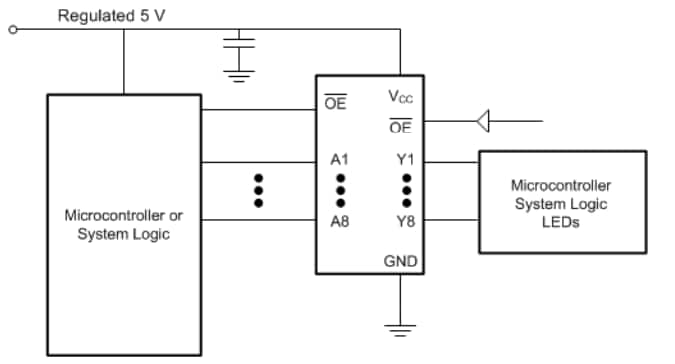
Funktionales Blockdiagramm
Anwendungsschaltplan
Veröffentlichungsdatum: 2024-12-20
| Aktualisiert: 2025-01-02
