Texas Instruments TAS5805M Stereo-Verstärker der Klasse D
Der Texas Instruments TAS5805M Stereo-Verstärker der Klasse D ist ein hocheffizienter Stereoverstärker der Klasse D mit geschlossenem Regelkreis. Er bietet eine kostengünstige Lösung mit Digitaleingang bei geringer Verlustleistung und Klangbereicherung. Der integrierte Audio-Prozessor und die 96-kHz-Architektur des Bauteils unterstützen den erweiterten Audioprozessablauf, einschließlich SRC und 15 BQs pro Kanal. Das Gerät unterstützt auch die Lautstärkeregelung, Audiomischung, 3-Band-DRC der vierten Ordnung, Full-Band-AGL, THD-Verwaltung und Füllstandsmesser.Mit dem proprietären Hybrid-Modulationsschema verbraucht der TAS5805M einen sehr niedrigen Ruhestrom (< 16,5 mA bei 13,5 V PVDD) und verlängert damit die Batterielaufzeit in tragbaren Audio-Applikationen. Mit der fortschrittlichen EMI-Unterdrückungstechnologie können Designer kostengünstige Ferritperlen-Filter einsetzen, um Board-Platz und Systemkosten zu sparen.
Merkmale
- Unterstützt mehrere Ausgangs-Konfigurationen
- 2 × 23 W im 2.0-Modus (8 Ω, 21 V, THD+N=1 %)
- 45 W im Mono-Modus (4 Ω, 21 V, THD+N=1 %)
- Ausgezeichnete Audioleistung
- THD+N = 0,03 % bei 1 W, 1 kHz, PVDD = 12 V
- SNR ≥ 107 dB (A belastet), Geräuschpegel < 40 µvrms
- Niedriger Ruhestrom mit Hybrid-Modulation
- 16,5 ma bei PVDD = 13,5 V, 22 µH + 0,68 µf Filter
- Flexible Konfiguration des Netzteils
- PVDD: 4,5 V bis 26,4 V
- DVDD und I/O: 1,8 V oder 3,3 V
- Flexible Audio-I/O
- I2S, LJ, RJ, TDM, 3-drahtige digitale Audio-Schnittstelle (kein MCLK erforderlich)
- Unterstützt Abtastraten von 32, 44,1, 48, 88,2, 96 kHz
- SDOUT für Audio-Überwachung, Subkanal oder Echounterdrückung
- Verbesserte Audioverarbeitung
- Fortschrittliches Multi-Band-DRC und -AGL
- 2 × 15 BQs, thermischer Foldback, DC-Blockierung
- Eingangsmischer, Ausgangsquerbalken, Füllstandsmesser
- 5 BQs + 1 - Band-DRC +THD Manager für den Subwoofer-Kanal
- Integrierter Selbstschutz
- Kurzschlusssicherung für benachbarte Pin-zu-Pin ohne Beschädigung des Bauteils
- Überstrom-Fehler (OCE)
- Übertemperatur-Alarm (OTW)
- Übertemperatur-Fehler (OTE)
- Unter-/Überspannungssperre (UVLO/OVLO)
- Einfache Systemintegration
- I2C-Steuerungssoftware
- Reduzierte Lösungsgröße
- Weniger passiver Bedarf im Vergleich zu Open-Loop-Bauteilen
- Induktivitätsloser Betrieb (Ferritperle) für die meisten Fälle, in denen PVDD ≤ 14 V
Applikationen
- LCD-TV, OLED-TV
- Drahtlose Lautsprecher, intelligente Lautsprecher mit Sprachassistent
- Soundbar, drahtgebundene Lautsprecher, Regal-Stereoanlage
- Desktop-PC, Notebook-PC
- AV-Empfänger, Smart-Home und IoT-Haushaltsgeräte
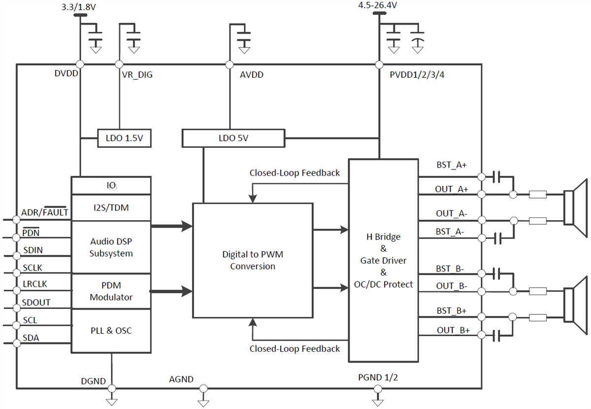
Funktionales Blockdiagramm
Veröffentlichungsdatum: 2018-08-02
| Aktualisiert: 2023-02-02
