Texas Instruments TCA4307 Hot-Swap-fähiger I2C-Busbuffer
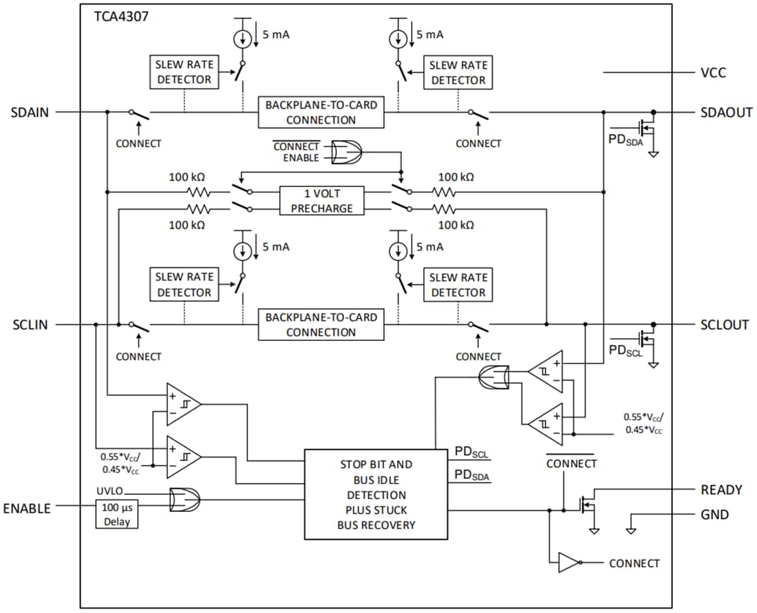
Der TCA4307 Hot-Swap-fähige I2C-Busbuffer von Texas Instruments unterstützt das Einlegen von I/O-Karten in eine unter Spannung stehende Backplane, ohne die Daten- und Taktbusse zu beeinträchtigen. Die Steuerschaltung verhindert, dass die I2C-Leitungen (Eingang) auf der Backplane-Seite mit den I2C-Leitungen (Ausgang) auf der Kartenseite verbunden werden, bis ein Stopp-Befehl oder Busleerlauf auf der Backplane ohne Buszugriffskonflikte auf der Karte auftritt. Wenn die Verbindung hergestellt wird, bietet dieses Bauteil eine bidirektionale Pufferung, wodurch die Backplane- und Kartenkapazitäten getrennt bleiben. Diese SDA- und SCL-Leitungen sind bis 1 V vorgeladen, um während des Einlegens den zum Aufladen der parasitären Kapazität des Bauteils erforderlichen Strom zu reduzieren.Der TCA4307 von Texas Instruments verfügt über eine blockierte Buswiederkehr, die den Bus automatisch trennt, wenn ein SDAOUT oder SCLOUT erkannt wird, die während ca. 40 ms niedrig sind. Sobald der Bus getrennt ist, erzeugt das Bauteil automatisch bis zu 16 Impulse auf dem SCLOUT, um zu versuchen, das Bauteil zurückzusetzen, das den Bus niedrig hält. Wenn der I2C-Bus im Leerlauf ist, kann der TCA4307 in den Abschaltmodus geschaltet werden, indem der EN-Pin niedrig eingestellt wird, wodurch der Stromverbrauch reduziert wird. Wenn die EN hochgezogen wird, wird der normale Betrieb des TCA4307 wieder aufgenommen. Darüber hinaus ist ein Open-Drain-fähiger READY-Ausgangspin enthalten, der anzeigt, dass die Backplane und die Kartenseiten miteinander verbunden sind. Wenn READY hoch ist, sind der SDAIN und der SCLIN mit dem SDAOUT und SCLOUT verbunden. Wenn die beiden Seiten getrennt sind, ist READY niedrig.
Merkmale
- Unterstützt die bidirektionale Datenübertragung von I2C-Bussignalen
- Betriebsspannungsbereich der Stromversorgung von 2,3 V bis 5,5 V
- TA Umgebungslufttemperaturbereich von -40 °C bis 125 °C
- 1-V-Vorladung auf allen SDA- und SCL-Leitungen verhindert Korruption während des unter Spannung stehenden Einlegens
- Blockierte Buswiederkehr mit automatischer Bus-Wiederherstellung
- Geeignet für I2C-Geräte im Standardmodus und im Fast-Modus
- Unterstützt Taktdehnung, Arbitrierung und Synchronisierung
- Ausgeschaltete I2C-Bus-Pins mit hoher Impedanz
Applikationen
- Server
- Unternehmens-Schaltung
- Schaltanlagen in der Telekommunikation
- Basisstationen
- Industrieautomatisierungsanlagen
Funktionales Blockdiagramm
