Texas Instruments TCAN1043A-Q1 Automotive-CAN-FD-Transceiver
Der Texas Instruments TCAN1043A-Q1 Automotive-CAN-FD-Transceiver ist ein Hochgeschwindigkeits-Controller-Area-Netzwerk(CAN)-Transceiver, der die Anforderungen des Physical Layer der ISO 11898-2:2016 Hochgeschwindigkeits-CAN-Spezifikation erfüllt. Das Bauteil unterstützt klassische CAN- und CAN-FD-Datenraten von bis zu acht Megabit pro Sekunde (MBit/s).Der TCAN1043A-Q1 ermöglicht eine Reduzierung des Batteriestromverbrauchs auf Systemebene, indem die verschiedenen Netzteile, die sich auf einem System über den INH-Ausgangs-Pin befinden, selektiv aktiviert werden. Dies ermöglicht einen stromsparenden Ruhezustand, in dem alle Systemkomponenten geperrt werden, mit Ausnahme des TCAN1043A-Q1, der in einem stromsparenden Zustand bleibt und den CAN-Bus überwacht. Wenn ein Aktivierungsereignis erkannt wird, löst der TCAN1043A-Q1 die Inbetriebnahme des Systems durch ein hohes Ansteuern des INH aus.
Der TCAN1043A-Q1 von Texas Instruments verfügt über einen SWE-Timer, der einen sicheren Übergang in den Schlafmodus nach einer Inaktivität von 4 Minuten (tINACTIVE) im Standby-Modus ermöglicht. Dieser Timer stellt sicher, dass das Bauteil in den stromsparenden Schlafmodus übergeht, wenn der MCU das Bauteil nicht in den Normalmodus umschaltet.
Merkmale
- AEC-Q100-qualifiziert (Klasse 1) für Fahrzeuganwendungen
- Fähig für die funktionale Sicherheit
- Dokumentation zur Unterstützung des Designs von funktionalen Sicherheitssystemen ist verfügbar
- Erfüllt die Anforderungen gemäß ISO 11898-2:2016
- Großer Eingangsbetriebsspannungsbereich
- Unterstützt das klassische CAN und CAN-FD bis zu 8 Mbps
- VIO Pegelverschiebung unterstützt 1,7 V bis 5,5 V
- Betriebsmodi
- Normalmodus
- Stummmodus
- Standby-Modus
- Ruhemodus mit geringem Stromverbrauch
- Hochspannungs-INH-Ausgang für die Systemleistungssteuerung
- Lokale Aktivierungsunterstützung über den WAKE-Pin
- Definiertes Verhalten im ausgeschalteten Zustand
- Bus- und IO-Anschlüsse verfügen über eine hohe Impedanz (keine Last zu Betriebs-Bus oder Applikation)
- Der Sleep-Wake-Error-Timer (SWE) ermöglicht einen sicheren Übergang vom Standby-Modus in den Schlafmodus im Falle eines Stromausfalls des Systems oder eines Softwarefehlers
- Ermöglicht eine erweiterte Einschaltzeit
- Schutzfunktionen
- CAN-Bus-Fehlertoleranz: ±58 V
- Lastabwurf-Unterstützung auf VSUP
- ESD-Schutz gemäß IEC
- Unterspannungsschutz
- Übertemperaturschutz
- TXD-dominantes Status-Timeout (TXD DTO)
- Erhältlich in einem bedrahteten 14-Pin-SOT- und SOIC-Gehäusen und unbedrahteten VSON-Gehäuse mit benetzbaren Flanken für eine verbesserte automatische optische Inspektionsfunktion (AOI)
Applikationen
- Karosserieelektronik und Beleuchtung
- Automotive-Gateway
- Erweiterte Fahrerassistenzsysteme (FAS)
- Infotainment- und Kombi-Systeme
- Hybrid-, Elektro- und Antriebsstrangsysteme
- Personentransportfahrzeuge – Elektrofahrräder
- Industrietransport
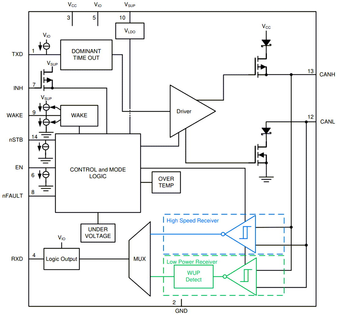
Funktionales Blockdiagramm
